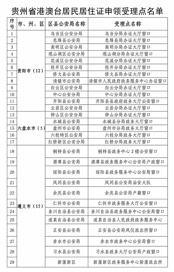
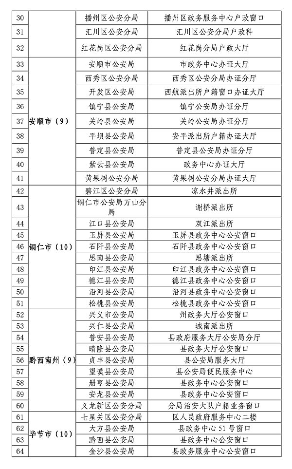
貴州:99個受理點可申領發放港澳臺居民居住證
人民網貴陽8月29日電(王欽)8月29日,記者從貴州省公安廳治安總隊獲悉,按照公安部統一部署,貴州將于9月1日同步啟動港澳臺居民居住證申領發放工作,全省各區(縣)公安機關共設立99個港澳臺居民居住證受理點。
據了解,凡是前往內地(大陸)居住半年以上,符合有合法穩定就業、合法穩定住所、連續就讀條件之一的港澳臺居民,根據本人意愿,可以持有效港澳居民來往內地通行證或者五年期臺灣居民來往大陸通行證,就近到公安機關港澳臺居民居住證受理點申請辦理港澳臺居民居住證。
申領港澳臺居民居住證所需材料包括申領人出入境證件和居住地住址、就業、就讀等證明材料。居住地住址證明包括房屋租賃合同、房屋產權證明文件、購房合同或者房屋出租人、用人單位、就讀學校出具的住宿證明等;就業證明包括工商營業執照、勞動合同、用人單位出具的勞動關系證明或者其他能夠證明有合法穩定就業的材料等;就讀證明包括學生證、就讀學校出具的其他能夠證明連續就讀的材料等。
從9月1日起,港澳臺居民到受理點申請辦理居住證,填寫《港澳臺居民居住證申領登記表》,交驗申領人出入境證件,提交居住地住址、就業、就讀等證明材料,受理點采集相片、指紋信息,證件制作完成后,申領人本人憑《港澳臺居民居住證領取憑證》到受理點領取證件,現場核對證件的機讀信息、視讀信息和指紋信息。
關于港澳臺居民居住證辦證時限:港澳臺居民申請領取、換領、補領居住證,自受理之日起20個工作日發放;首次申領、換領、補領居住證,免收證件工本費;住宿旅館以及在居住地辦理機動車登記和在居住地申領機動車駕駛證,港澳臺居民領取居住證后,均能享受到公安機關提供的便利。
附:貴州省港澳臺居民居住證申領受理點名單





