中國臺灣網11月5日浙江訊 2018年7月8日,浙江省公布了《浙江省貫徹〈關于促進兩岸經濟文化交流合作的若干措施〉的實施意見》。為了切實推進中央和浙江省出臺的各項惠及臺胞措施的落實工作,方便在浙臺商臺胞享受與省內企業、居民同等待遇,推進浙臺經濟文化交流合作,浙江省級有關部門針對相應政策條款,分別制訂了實施細則、操作辦法和聯系窗口。記者獲悉,浙江臺辦將陸續發布有關內容,今日首先公布的是如何申請使用科技創新券的相關辦法,具體細則如下:
浙江省科技廳公布:如何申請使用科技創新券
一、 適用范圍
支持有創新需求的企業和創業者申請使用科技創新券,向科技服務機構購買技術創新服務,及自主開展技術創新活動。
適用對象:單位和個人
二、 事項審查類型
前審后批
三、 辦理依據
(一)《浙江省促進科技成果轉化條例》第二十二條:“科學技術行政部門可以向企業和創業者發放科技創新券或者采取直接補助等方式,支持科技創新和科技成果轉化。科技創新券用于購買科技成果和檢驗檢測、研究開發設計、中間試驗等服務。科技創新券可以在全省范圍內使用,每半年至少結算一次,各地不得設置限制條件。省科學技術行政部門應當會同省財政部門建立統一的科技創新券使用平臺,定期公布可以使用科技創新券結算的研究開發機構、高等院校和其他企業事業單位名錄,簡化科技創新券使用程序,提高使用效益。科技創新券的具體管理辦法由省科學技術行政部門會同省財政部門制定。”
(二)《浙江省科學技術廳 浙江省財政廳關于印發<關于進一步推廣應用創新券 推動大眾創業萬眾創新的若干意見>的通知》(浙科發條〔2017〕70號)第四條:“省科技廳、省財政廳共同組織實施創新券工作。各市、縣(市、區)(以下簡稱‘市縣’)向企業、創業者直接發放創新券,省本級不直接發放。”
(三)《浙江省科學技術廳 浙江省財政廳關于印發<關于進一步推廣應用創新券 推動大眾創業萬眾創新的若干意見>的通知》(浙科發條〔2017〕70號)第五條:“鼓勵市縣根據實際,深化科技經費使用制度改革,對企業自主開展的技術創新活動采用創新券實行普惠性政策支持。各地科技、財政行政部門共同制定本地創新券具體實施辦法,包括發放對象、主要用途、工作程序、保障條件等內容。各市縣可通過政府購買服務的方式委托第三方機構承擔推廣應用過程服務與監管工作”
四、受理機構
各地科技行政管理部門
五、決定機構
各地科技行政管理部門
六、數量限制
無數量限制
七、申請條件
創新券支持在浙注冊有創新需求的企業和創業者,優先支持在各類創業創新大賽取得名次的企業和創業者,以及科技企業孵化器、大學科技園、眾創空間、工業設計基地和泛孵化器的在孵企業、創業者。企業憑營業執照、創業者憑身份證完成云服務平臺用戶注冊,依據技術創新需求適時領取一定額度的創新券。
八、申請材料目錄
進入浙江省科技廳官網http://www.zjkjt.gov.cn/index.html的“辦事大廳”欄目內,點選相應辦事事項名稱,即可下載相關申請材料模板,并可進入網上辦理窗口,進行在線申報。
創新券兌付材料(自行出具)
(一)創新券企業兌付申請表(電子版、紙質原件1份)。(以當地創新券政策為準)
(二)創新券載體兌付申請表(電子版、紙質原件1份)。(以當地創新券政策為準)
(三)技術合同(電子掃描件、紙質原件1份)。
(四)付款材料(憑證、發票、銀行回單)(電子掃描件、紙質原件1份)。
(五)服務結果材料(電子掃描件、紙質原件1份)。
九、申請接收
浙江省科技廳不具體辦理創新券的發放和兌付工作,僅負責政策指導和創新券網上操作系統的維護。
辦公地址:杭州市西湖區環城西路33號浙江科技大樓405室
辦公信箱:jhw@zjinfo.gov.cn
聯系電話:0571-87054059、0571-85214237
傳真:0571-87055402
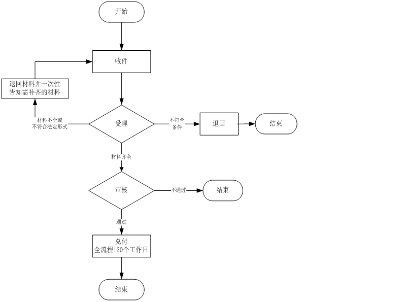
十、辦理基本流程
申請—審核—使用—兌付
十一、辦理方式
網上辦理
十二、辦結時限
120個工作日
十三、收費依據及標準
不收費
十四、辦理結果
補助經費文件(由各地科技局發文)
十五、結果送達
送達方式:網絡公告、現場送達、郵寄送達(由各地科技局負責送達)
十六、咨詢電話
0571-87054059、0571-85214237
十七、辦公地址和時間
辦公地址:杭州市西湖區環城西路33號浙江科技大樓405室
辦公時間:夏季:星期一至星期五上午8:30-12:00,下午14:30-18:00;其他季節:星期一至星期五上午8:30-12:00,下午14:00-17:30(法定節假日除外)
十八、辦理進程和結果公開查詢
電話查詢:0571-87054059、0571-85214237
網上查詢:浙江省科技創新云服務平臺 http://www.zjsti.gov.cn,浙江政務服務網 http://www.zjzwfw.gov.cn
附錄1 流程圖
兌付業務經辦流程圖(內部流程圖)

兌付辦事流程圖(外部流程圖)

[責任編輯:王莉婷]