來源:中國臺灣網
2018年08月01日 15:37:00A
中國臺灣網8月1日訊 近日,中國證券業協會在官網上發布了《關于臺灣證券從業人員在大陸取得證券從業資格和申請執業證書有關事項的公告》,公布關于簡化臺灣同胞申請大陸證券從業資格程序的訊息。公告中提到:在臺灣已獲取證券從業資格的臺灣證券從業人員,通過中國證券業協會在大陸組織的《證券市場基本法律法規》考試,即取得大陸證券從業資格,無需參加專業知識考試。
臺胞如何報考《證券市場基本法律法規》考試呢?小編了解到臺胞可通過報考證券業從業人員資格考試參加中國證券業協會在大陸組織的《證券市場基本法律法規》考試。
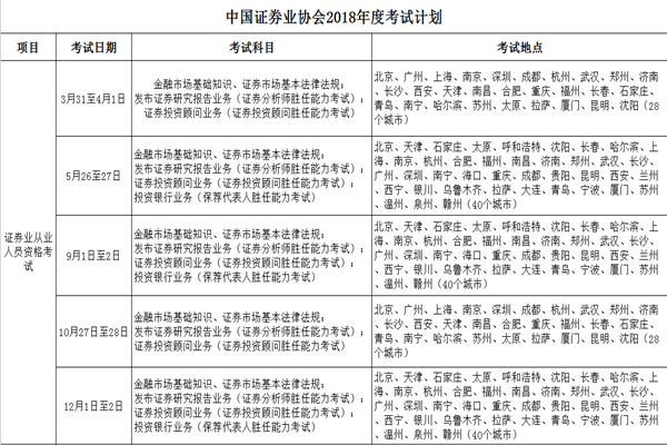
中國證券業協會2018年度考試計劃中,證券業從業人員資格考試擬舉辦5次。考試日期分別是:3月31至4月1日、5月26至27日、9月1日至2日、10月27日至28日、12月1日至2日)

詳情可查看:中國證券業協會2018年度考試計劃公告
臺胞近期欲報考《證券市場基本法律法規》,可參加2018年9月證券業從業人員資格考試。小編通過梳理公告,整理出臺胞需要關注的內容如下:
一、報名時間
7月9日15時至8月3日15時
二、考試時間
9月1日至2日
三、考試科目、范圍及題型
(一)考試科目和考試時間
考試安排為“一般從業資格考試”和“專項業務類資格考試”5個科目考試。(臺胞需關注一般從業資格考試中的《證券市場基本法律法規》)

考試具體科目及場次安排詳見準考證。
(二)一般從業資格考試的考試范圍
參考《證券業從業人員一般從業資格考試大綱(2014)》(詳見http://www.sac.net.cn/pxzx/pxzdydg/201411/t20141104_108768.html)
(三)一般從業資格考試考試形式及考試題型
考試采取閉卷機考形式,題型均為單項選擇題,考試題量均為100題,考試時間為120分鐘,60分及以上視為合格成績。
四、考試城市
9月1日至2日考試地點:北京、天津、石家莊、太原、呼和浩特、沈陽、長春、哈爾濱、上海、南京、杭州、合肥、福州、南昌、濟南、鄭州、武漢、長沙、廣州、南寧、海口、重慶、成都、貴陽、昆明、西安、蘭州、西寧、銀川、烏魯木齊、拉薩、深圳、大連、青島、寧波、廈門、蘇州、溫州、泉州、贛州(40個城市)。
五、報名方式及費用
考試采取網上報名方式,考生應登錄中國證券業協會網站(www.sac.net.cn)報名。
考試費為61元/科,繳費方式分為網上繳費與現場繳費,考生可根據需要自行選擇繳費方式。
六、繳、退費時間
網上繳費時間:2018年7月9日15時至8月3日15時
網上退費時間:2018年7月11日15時至8月3日15時
現場繳費時間:2018年7月23日至7月27日(上午9:30-11:30;下午13:30-16:00)
“現場繳費”退費時間:繳費成功日起至2018年8月3日15時。
七、臺灣同胞報考注意事項
為貫徹落實《關于促進兩岸經濟文化交流合作的若干措施》(國臺發〔2018〕1號)的精神,為臺灣同胞來大陸金融業就業提供便利,持有(包含曾于最近三年內持有)臺灣證券執業資格證照的臺灣合法居民,僅需通過《證券市場基本法律法規》科目考試,即可取得大陸證券從業資格。報名和考試需使用臺灣居民來往大陸通行證(臺胞證)。具體安排詳見《關于臺灣證券從業人員在大陸取得證券從業資格和申請執業證書有關事項的公告》。
八、準考證打印
報考成功的考生,可在考試日前3天登錄報名網站打印準考證。具體考試時間和考場地址將在準考證中明示。
九、考試紀律要求
參加考試時,考生須持紙質準考證和有效期內身份證件(內地考生持二代身份證,臺灣考生持臺灣居民來往大陸通行證(臺胞證),外籍考生持護照。身份證件須與報名時所填證件保持一致。)兩證缺一不得參加考試。準考證信息與身份證件信息如不一致須于考試日前2天撥打客服電話(010-66575797)說明情況,并獲確認方可參加考試;身份證過期或遺失者,可持公安機關出具的臨時身份證或臨時身份證明原件(須有本人照片,并加蓋公安機關印章)參加考試,使用駕駛證、戶口本、學生證等其他證件一律不得入場。
十、考試成績查詢
考試成績合格可取得“成績合格證”(成績合格證可在協會網站考試成績查詢窗口下載、打印),一般從業資格考試成績長年有效。考生對考試成績、合格證照片有異議的,應當在成績公布之日起十五日內向協會提出,超出時間范圍將不予受理。
十一、特別提示
(一)考試報名、準考證打印及成績查詢的唯一網址為協會官方網站(www.sac.net.cn),考生應避免登錄其他網站進行上述操作,以免泄漏個人信息。
十二、考試報名咨詢
請考生登錄協會網站查詢考試常見問題及解答;亦可通過撥打服務電話010-66575797(咨詢時間:工作日9時至12時、13時至18時)咨詢。(完)
詳情可查看:2018年9月證券業從業人員資格考試公告
責任編輯:汪明珠