來源:燕趙都市報
2018年08月29日 16:06:00A
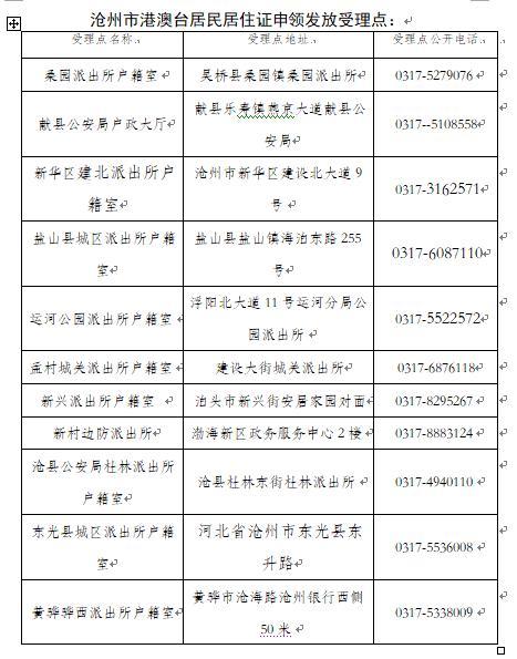
根據公安部、省公安廳的統一部署,滄州市9月1日起受理發放港澳臺居民居住證。
前往內地(大陸)居住半年以上,符合有合法穩定就業、合法穩定住所、連續就讀條件之一的港澳臺居民,根據本人意愿,持有效港澳居民來往內地通行證(“回鄉證”),或五年期臺灣居民來往大陸通行證(“臺胞證”),可就近到公安機關受理點申請辦理港澳臺居民居住證。
申領人需交驗本人港澳臺居民出入境證件,提交本人居住地住址、就業、就讀等證明材料。申請受理之日起,20個工作日即可領到證件。
港澳臺居民居住證采用居民身份證制作技術標準和制作流程,采納了臺灣同胞提出的使用18位身份證號碼的建議,公民身份號碼由公安機關按照公民身份號碼國家標準編制。
港澳臺居民居住證持有人在居住地可享受勞動就業、參加社會保險、依法繳存提取和使用住房公積金等3項權利,義務教育、基本公共就業服務、基本公共衛生服務、公共文化體育服務、法律援助和其他法律服務等6項基本公共服務,并可享受在居住地辦理機動車登記、申領機動車駕駛證、報名參加職業資格考試、申請授予職業資格、辦理生育服務登記等9項便利。


責任編輯:韓靜