
(制圖:蔡華偉)
編者按:各種形式的網絡謠言是世界各國政府面臨的共同問題。在打擊網絡謠言方面,各國的立場是一致的:嚴厲打擊,決不手軟。在這方面,各國依據本國實際,不斷探索、大膽實踐。總體來講,各國打擊網絡謠言行動大致可以分為以下幾類:政府主導型、行業協會主導型與社會公眾主導型。
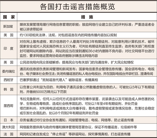
新加坡
媒體發展管理局適時查處謠言,直至以誹謗罪起訴
新加坡的互聯網普及率很高。網絡的盛行帶來了很多便利,也帶來了網絡謠言等社會問題。如何監控網絡謠言,防患于未然,成為政府的一大關注點。
1996年,新加坡廣播管理局被相關法規授權管理網絡信息。2003年,根據修改的互聯網相關法規,新加坡媒體發展管理局接替廣播管理局,履行網絡信息管理的職能。該局鼓勵網絡行業建立自己的評判標準。如果發現網絡謠言,該局會適時查處,嚴重造謠的還會被以誹謗罪起訴。