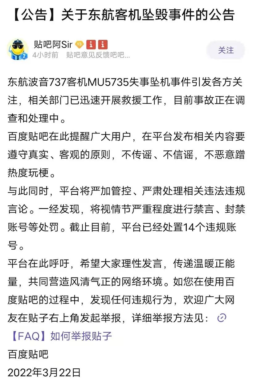
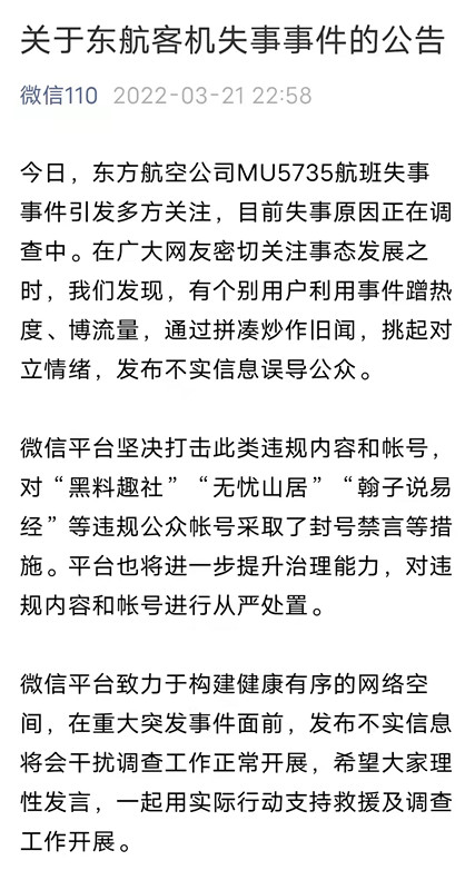
多家商網平臺嚴肅處理涉東航客機墜毀不實信息
中新網3月23日電 據網信中國微信公眾號23日消息,自東方航空公司MU5735航班墜毀后,現場救援、善后處置及事故原因調查等工作正在進行中。有個別網民發布、傳播不實信息,造成不良影響。微博、知乎、抖音等多家商業網站平臺迅速行動,發布公告,對相關違法違規信息及賬號進行嚴肅處置,并呼吁廣大網民客觀理性發言,共同營造清朗網絡空間。









中新網3月23日電 據網信中國微信公眾號23日消息,自東方航空公司MU5735航班墜毀后,現場救援、善后處置及事故原因調查等工作正在進行中。有個別網民發布、傳播不實信息,造成不良影響。微博、知乎、抖音等多家商業網站平臺迅速行動,發布公告,對相關違法違規信息及賬號進行嚴肅處置,并呼吁廣大網民客觀理性發言,共同營造清朗網絡空間。








