教育部:關于收看“天宮課堂”的提示
教育部近日發布關于收看“天宮課堂”的提示,全文如下:
據中國載人航天工程辦公室消息,“天宮課堂”第二課定于3月23日15:40在中國空間站開講,神舟十三號乘組航天員翟志剛、王亞平、葉光富將相互配合進行授課,中央廣播電視總臺將面向全球進行現場直播。
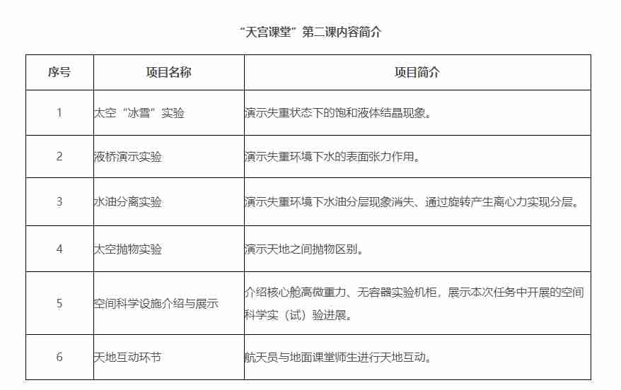
本次太空授課活動繼續采取天地對話方式進行,由航天員在軌演示太空“冰雪”實驗、液橋演示實驗、水油分離實驗、太空拋物實驗,介紹與展示空間科學設施(授課內容介紹附后),旨在傳播普及空間科學知識,激發廣大青少年不斷追尋“科學夢”、實現“航天夢”的熱情。
歡迎廣大師生積極收看。



