2022高考成績今起陸續公布 查分、志愿填報時間匯總(持續更新)
從23日起
各地陸續開通2022年高考成績的查詢通道
考生的志愿填報也隨即提上日程
查分時間看這里

▼▼▼▼▼
……北京……
北京市2022年高考于6月7日至10日順利完成。
評卷工作已從6月8日開始,預計于24日結束。
6月25日中午前發布高考成績,同時發布各批次錄取最低控制分數線和全市高考考生分數分布表。
6月27日8時至7月1日17時,統考考生填報本科志愿,單考考生填報單招志愿。
……天津……
預計6月25日左右,考生可通過登錄招考資訊網(www.zhaokao.net)或在微信小程序中搜索“天津招考”等方式,查詢本人高考成績。
……內蒙古……
高考成績查詢通道已開啟

點擊可進入
……江西……
成績查詢通道已開通

點擊可進入
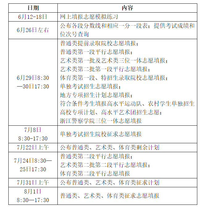
……浙江……

志愿填報時間看這里
▼▼▼▼▼
北京市2022年普通高等學校招生志愿填報方式與填報時間
志愿填報方式:
考生志愿填報實行網上填報方式,考生須在規定的時間內登錄北京教育考試院網站(www.bjeea.edu.cn;www.bjeea.cn)進行志愿填報。
志愿填報時間:
6月27日8時至7月1日17時,統考考生填報本科提前批志愿、特殊類型招生志愿、本科普通批志愿,單考考生填報職教師資班和高職單考單招志愿。
7月21日8時至7月22日17時,未被錄取的統考考生填報專科提前批和專科普通批志愿。
各批次征集志愿填報及錄取在下一批次錄取開始前進行。錄取期間,征集志愿填報時間通過北京教育考試院網站發布。
……吉林……
今年繼續實行高考志愿預填報工作,預填報時間為6月22日—23日(每天9:00—16:00),預填報志愿信息在正式填報志愿時未作修改,視為有效志愿信息。
正式填報志愿分兩個時段進行,具體如下:
第一時段:6月24日—28日(每天9:00—16:00)。本時段填報須政審、面試、體檢的提前批軍隊、武警、司法、消防、飛行技術、公安、定向培養軍士等本、專科院校及專業;本科層次各批次、各科類(普通類、藝術類、體育類)院校及專業。
第二時段:8月6日—7日(每天9:00—16:00)。本時段填報專科層次各科類(普通類、藝術類、體育類)院校及專業。
2022年高考成績的查詢通道陸續開通
……持續更新……


