
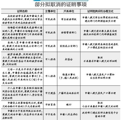
本報訊(記者 林艷)北京青年報記者從市編辦獲悉,在去年取消129項要求基層開具的證明的基礎上,今年本市將再取消一批證明,這些證明皆為部門之間互開互要的“繁瑣”環節,涉及低保、社保、醫保、結婚登記、申請小客車購買指標、收養子女、申辦彩票銷售網點、設置醫療機構等等,擬將取消84項。這也意味著,今后市民辦事將有84項內容更為便捷。
2016年開始,本市開始持續推進削減證明、便民利企專項行動。截至去年年底,全市一共取消調整了129項要求基層開具的各類證明,涉及不少群眾呼聲較大的“奇葩證明”。證明清理效果顯著,據市政府審改辦負責人介紹,以廣外街道辦為例,清理證明前一年,共開具各類證明約1.8萬余件,清理后半年下降到5000余件,年辦理量下降了44%。
今年,開始重點針對黨政群機關、事業單位要求其他機構開具的涉及企業和群眾辦事創業的證明進行全面清理。據了解,經過全面調研摸底,目前這一類別的證明和蓋章環節共240余項,涉及32個部門和單位,“這些證明影響了企業和群眾辦事效率,損害了黨和政府形象,社會反響很強烈”。
針對這240多項“社會反響強烈”的證明,近期將率先取消其中的84項。據市政府審改辦負責人介紹,目前已擬定取消調整方案。其中,5項證明直接取消,79項證明取消后,調整為通過其他方式辦理,其中23項證明部門內部調查辦理,23項證明調整為“部門告知標準規定+申請人提交書面承諾+政府部門事中事后監管”辦理,3項調整為網絡核驗辦理,從“群眾來回跑”變為“部門協同辦”。
[責任編輯:郭碧娟]