工信部:優先推動115家網站、43個APP進行適老化改造
中新網12月28日電 據工信部網站消息,工信部近日印發《互聯網應用適老化和無障礙改造專項行動方案》(以下簡稱“方案”)。方案提出,開展互聯網主要行業網站及老年人、殘疾人常用移動互聯網應用(APP)的適老化及無障礙改造;首批優先推動115家網站、43個APP進行改造。
總體要求方面,方案提出,廣泛調動社會各方力量和有利因素,綜合采取行政指導、技術推動、信用評價等多種手段,推進互聯網網站和移動互聯網應用(APP)適老化及無障礙改造,著力解決老年人、殘疾人在智能技術面前遇到的困難,推動充分兼顧老年人、殘疾人需求的信息化社會建設,顯著提升互聯網應用適老化水平及無障礙普及率,增進包括老年人、殘疾人在內的全體人民福祉。
針對老年人,推出更多具有大字體、大圖標、高對比度文字等功能特點的產品。鼓勵更多企業推出界面簡單、操作方便的界面模式,實現一鍵操作、文本輸入提示等多種無障礙功能。提升方言識別能力,方便不會普通話的老人使用智能設備。
針對視力障礙人士,推動網站和手機APP與讀屏軟件做好兼容,解決“驗證碼”操作困難、按鈕標簽和圖片信息不可讀的問題。推動企業設計研發智能導盲技術和功能。
針對聽力障礙人士,鼓勵互聯網產品內容信息加配字幕,提高與助聽器等設備的兼容性。推動企業提供在線客服等其他可替代電話客服的服務方式。
針對肢體障礙人士,引導網站和手機APP支持自定義手勢,簡化交互操作,推出更多貼合肢體障礙群體需求特點的互聯網應用。
此外,針對當前互聯網應用中強制廣告較多,容易誤導老年人的問題,互聯網網站和手機APP完成改造后的適老版、關懷版、無障礙版本,將不再設有廣告插件,特別是付款類操作將無任何誘導式按鍵,以便各類特殊群體方便、安全地使用。
方案提出了以下幾方面重點工作:
——開展互聯網網站與移動互聯網應用(APP)適老化及無障礙改造
方案強調,工業和信息化部組織中國信息通信研究院、中國互聯網協會,指導相關基礎電信企業、互聯網企業等單位開展互聯網網站和移動互聯網應用(APP)適老化及無障礙改造。
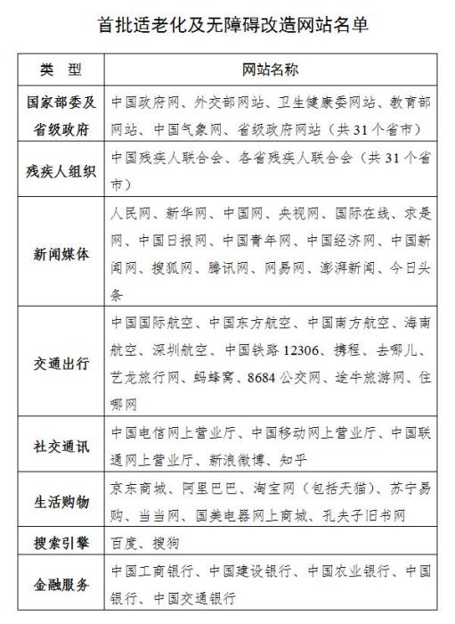
開展互聯網主要行業網站適老化及無障礙改造。緊密結合老年人、殘疾人等群體的實際需求,對《工業和信息化部 中國殘疾人聯合會關于推進信息無障礙的指導意見》(工信部聯信管〔2020〕146號)中提出的與老年人、殘疾人等群體工作、生活密切相關的公共服務類網站開展適老化及無障礙改造。首批優先推動國家相關部委及省級人民政府、殘疾人組織、新聞媒體、交通出行、金融服務、社交通訊、生活購物、搜索引擎等8大類、共115家網站進行改造(網站名單見附件1)。中國互聯網協會協助基礎電信企業及網站接入服務商加快互聯網無障礙服務體系建設,持續推動互聯網信息無障礙環境建設健康發展。
開展老年人、殘疾人常用移動互聯網應用(APP)的適老化及無障礙改造。立足老年人、殘疾人的實際生活體驗,豐富滿足其需求的移動互聯網應用(APP)種類和功能,對《工業和信息化部 中國殘疾人聯合會關于推進信息無障礙的指導意見》(工信部聯信管〔2020〕146號)中列出的移動互聯網應用十大領域、注冊用戶數超過5000萬人、同類產品中市場份額排名前5名的APP進行適老化及無障礙改造。首批優先推動新聞資訊、社交通訊、生活購物、金融服務、旅游出行、醫療健康等6大類、共43個APP進行適老化及無障礙改造(APP名單見附件2)。中國信息通信研究院協助各互聯網企業,在開發設計移動互聯網應用(APP)的過程中落實信息無障礙有關標準的要求,并將無障礙優化納入產品及服務的日常維護流程。
——開展適老化及無障礙改造水平評測并納入“企業信用評價”
方案要求,建立評測體系并組織評測。工業和信息化部委托中國信息通信研究院、中國互聯網協會等單位研究建立互聯網應用適老化及無障礙水平評測體系,明確評測指標、各指標所占比重等,開展評測工作。
方案提出,公示評測結果并督促改進。向社會公開發布評測結果,對適老化及無障礙建設、改造、優化要求落實不到位的企業,及時指導、督促其進行改進。
此外,將信息無障礙評測情況納入“企業信用評價”。明確信息無障礙在企業信用評價中的分值,將企業在推動信息無障礙方面的實際成效作為“企業信用評價”的加分依據。綜合考慮相關互聯網企業網站、移動互聯網應用(APP)的適老化及無障礙水平、信息無障礙工作機制、企業助老助殘行動等多方面的成效,對表現突出的予以加分。
——授予信息無障礙標識及公示工作
方案指出,授予、延續或撤銷信息無障礙標識。根據適老化及無障礙建設水平評測結果,對符合要求的互聯網網站、移動互聯網應用(APP),授予信息無障礙標識,有效期兩年。組織對最新版本的網站、APP進行抽查,并根據結果延續或撤銷已授予的標識。
公示信息無障礙標識方面,各互聯網網站、移動互聯網應用(APP)需在網站及應用的顯著位置顯示信息無障礙標識。引導各大應用商店(市場)設立無障礙應用下載專區,將已取得信息無障礙標識的APP統一納入專區,方便老年人、殘疾人等重點受益群體下載使用。




