能不能打?夠不夠用?多部門回應新冠疫苗最新接種情況
能不能打?夠不夠用?接種過多少了?
多部門回應新冠疫苗最新接種情況
新華社記者彭韻佳、魏玉坤、張辛欣、王琳琳、沐鐵城

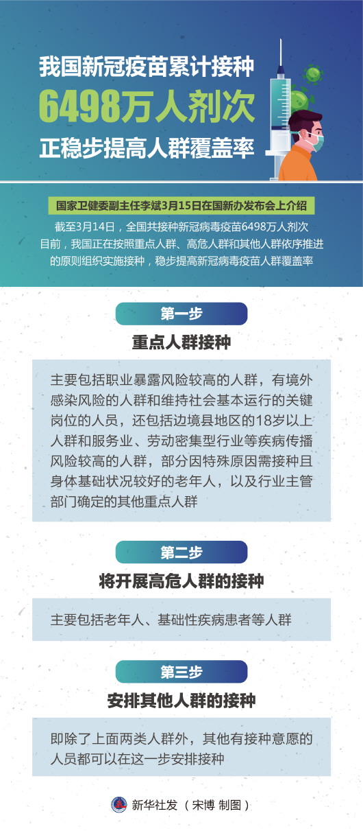
“截至3月14日,我國共接種新冠病毒疫苗6498萬人劑次。”國家衛生健康委副主任李斌表示,目前,我國正在按照重點人群、高危人群和其他人群依序推進的原則組織實施接種,穩步提高新冠病毒疫苗人群覆蓋率。
為何要接種新冠病毒疫苗?疫苗產量如何?如何保障疫苗質量安全?在15日舉行的國新辦發布會上,多部門有關負責人做出回應。
接種疫苗是預防新冠肺炎的最好辦法
“預防新冠肺炎最好的辦法就是接種疫苗。”李斌在發布會上表示,雖然我國疫情形勢總體平穩,但仍然存在疫情輸入和局部流行的風險,接種疫苗能夠降低感染率、重癥率和病亡率,這也是我國當前防控新冠肺炎疫情最主要的策略。
他表示,接種疫苗的人群越多,擁有免疫力的人就越多,這樣就能夠有效控制新冠病毒在人群中的傳播,既起到了保護自己與家人的作用,同時也起到保護他人的作用。
“對新冠病毒形成群體免疫屏障,與疫苗保護效力和人群接種率有關。”中國疾控中心免疫規劃首席專家王華慶說,過去消滅天花,形成人群免疫力要達到85%左右,即在人群當中有免疫力的人占整個人群的比例達到85%。
王華慶說,最終讓所有符合條件的公眾接種上疫苗,這是建立免疫屏障或群體免疫的基礎,也需要各個方面的努力。
“當前各地接種工作以目標人群為主,主要依托所在單位組織集中接種。”國家衛生健康委疾控局局長常繼樂表示,在目標人群集中的地方,各地也增設了一些臨時接種點。他提示,公眾可以通過線上或者電話咨詢,詢問當地衛生行政部門、疾控機構、接種單位。
新冠病毒疫苗生產力如何?
工信部總工程師田玉龍說,目前已有國藥中生北京公司、國藥中生武漢公司、北京科興中維公司生產的滅活疫苗和天津康希諾公司生產的腺病毒載體疫苗4款疫苗獲得附條件上市批準。
“我們已經建立了生產供需的動態保障平衡機制,精準測算接種需求、分步實施,實現精準對接。”他說,隨著產能不斷釋放,產量也會逐步加大,有信心滿足各階段的需求。
物料的供應穩定充足是確保疫苗生產的一項重要任務。田玉龍說,工信部對物料的生產、采購、供應等都進行了重點調度,現在疫苗生產原輔料供應有序、穩定、充足,能夠滿足當前和未來一段時間大規模組織生產的需要。
疫苗生產后,安全、高效、快速送到接種點和分配點至關重要。田玉龍說,工信部和相關部門建立了高效對接機制,確保疫苗生產、運輸、供應有保障。
在疫苗流通和使用安全管理方面,李斌表示,國家已建立全國疫苗電子追溯協同平臺,做到疫苗全程可追溯,疫苗來源可查、去向可追。疾控機構和接種單位嚴把疫苗出入關,定時監測、記錄新冠病毒疫苗在儲存、運輸過程中的溫度,確保儲運安全。
如何保障新冠病毒疫苗安全?
“我國已經建立了比較完整的疫苗監管體制,有比較完善的法規法律體系和疫苗的質量標準體系。”國家藥監局藥品監管司司長袁林說,而且實施的是與國際先進水平相接軌的藥品生產質量管理規范。
袁林介紹,疫苗的生產企業是質量安全的第一責任人,必須依法全面落實主體責任,做到嚴格執行藥品生產質量的管理規范,嚴格按照國家批準的生產工藝和標準來組織生產。
“對于已經附條件批準上市的四家企業,已第一時間組織對企業開展全面系統的巡查檢查。”袁林表示,為進一步保障疫苗質量安全,嚴格要求企業按照法定義務履行出廠的所有指標檢驗和承擔上市放行責任,及時主動收集和分析疫苗預防接種當中發生的異常反應,保證全鏈條的安全,質量可控。
疫苗是需要嚴格監管的品種,必須通過批簽發檢驗,守住疫苗質量安全,這也是一種國際通行的生物制品或者疫苗的有效監管措施和有力手段。
袁林表示,目前包括國家級的藥品檢驗機構在內,北京、湖北、廣東等省級藥品檢驗機構已經完全具備了新冠病毒疫苗的檢驗和批簽發能力,預計不久還有十幾個省級檢驗機構陸續具備疫苗檢驗和批簽發能力。
袁林說,為積極配合我國新冠疫苗產能的不斷擴大,在確保質量的前提下,檢驗機構的檢驗和企業的法定自檢同步開始、同步進行、同步完成,這大大縮短了新冠病毒疫苗上市周期。


