新時代的中國青年
新華社北京4月21日電 國務院新聞辦公室21日發表《新時代的中國青年》白皮書。全文如下:
新時代的中國青年
(2022年4月)
中華人民共和國
國務院新聞辦公室
目錄
前言
一、新時代中國青年生逢盛世、共享機遇
(一)擁有更高質量的發展條件
(二)獲得更多人生出彩機會
(三)享受更全面的保障支持
二、新時代中國青年素質過硬、全面發展
(一)理想信念更為堅定
(二)身心素質向好向強
(三)知識素養不斷提升
(四)社會參與積極主動
三、新時代中國青年勇挑重擔、堪當大任
(一)在平凡崗位上奮斗奉獻
(二)在急難險重任務中沖鋒在前
(三)在基層一線經受磨礪
(四)在創新創業中走在前列
(五)在社會文明建設中引風氣之先
四、新時代中國青年胸懷世界、展現擔當
(一)更加開放自信地融入世界
(二)展現構建人類命運共同體的青春擔當
(三)中國青年的全球行動倡議
結束語
前言
青年是整個社會力量中最積極、最有生氣的力量,國家的希望在青年,民族的未來在青年。中國青年始終是實現中華民族偉大復興的先鋒力量。
近代以后,中國逐步淪為半殖民地半封建社會,國家蒙辱、人民蒙難、文明蒙塵,中華民族遭受了前所未有的劫難,中國青年深切感受到日益深重的民族危機。
中國青年的覺醒,點燃了中華民族偉大復興的希望之光。五四運動前后,一大批率先接受新思想、新文化、新知識的有志青年在反復比較中選擇了馬克思列寧主義,促進中國人民和中華民族實現了自鴉片戰爭以來的第一次全面覺醒。1921年7月,平均年齡僅28歲的13位代表參加中國共產黨第一次全國代表大會,宣告了中國共產黨誕生這一開天辟地的大事變,吹響了全民族覺醒和奮起的號角,開啟了民族復興的新紀元。在中國共產黨的領導下,中國共產主義青年團于1922年成立,中國青年運動翻開了新的歷史篇章。
回首百年,無論風云變幻、滄海桑田,中國青年愛黨、愛國、愛人民的赤誠追求始終未改,堅定不移聽黨話、跟黨走的忠貞初心始終未變。在新民主主義革命時期,中國青年不怕犧牲、敢于斗爭,經受了生與死的考驗,為爭取民族獨立、人民解放沖鋒陷陣、拋灑熱血。在社會主義革命和建設時期,中國青年勇于拼搏、甘于奉獻,經受了苦與樂的考驗,在新中國的廣闊天地忘我勞動、發憤圖強。在改革開放和社會主義現代化建設新時期,中國青年開拓創新、勇立潮頭,經受了得與失的考驗,為推動中國大踏步趕上時代銳意改革、拼搏奮進。
黨的十八大以來,中國特色社會主義進入新時代。以習近平同志為核心的黨中央高度重視青年、熱情關懷青年、充分信任青年,鮮明提出黨管青年原則,大力倡導青年優先發展理念,著力發揮共青團作為黨的助手和后備軍作用,推動青年發展事業實現全方位進步、取得歷史性成就。在這個偉大的新時代,中國青年展現了亮麗的青春風采、迸發出豪邁的青春激情。
新時代中國青年剛健自信、胸懷天下、擔當有為,衷心擁護黨的領導,奮力走在時代前列,展現出前所未有的昂揚風貌:追求遠大理想,心中銘刻著對馬克思主義的崇高信仰、對共產主義和中國特色社會主義的堅定信念;深植家國情懷,與國家同呼吸、與人民共命運,時刻彰顯著鮮明的愛國主義精神氣質;傳承奮斗擔當,先天下之憂而憂、后天下之樂而樂,勇做走在時代前列的奮進者、開拓者、奉獻者。
歷史清晰而深刻地昭示,沒有中國共產黨就沒有朝氣蓬勃的中國青年運動,矢志不渝跟黨走是中國青年百年奮斗的最寶貴經驗,深深融入血脈的紅色基因是中國青年百年奮斗的最寶貴財富。
2021年7月1日,習近平總書記在慶祝中國共產黨成立100周年大會上深情寄語:“新時代的中國青年要以實現中華民族偉大復興為己任,增強做中國人的志氣、骨氣、底氣,不負時代,不負韶華,不負黨和人民的殷切期望!”
展望未來,民族復興大業已經站在新的歷史起點、踏上新的偉大征程。新時代中國青年迎來了實現抱負、施展才華的難得機遇,更肩負著建設社會主義現代化強國、實現中華民族偉大復興中國夢的時代重任。
中國夢是歷史的、現實的,也是未來的;是廣大人民的,更是青年一代的。新時代中國青年必將以永不懈怠的精神狀態、永不停滯的前進姿態,在接續奮斗中將中華民族偉大復興的中國夢變為現實。
為充分展示新時代中國青年的風貌和擔當,值此中國共產主義青年團成立100周年之際,特發布本白皮書。
一、新時代中國青年生逢盛世、共享機遇
時代造就青年,盛世成就青年。新時代的中國繁榮發展、充滿希望,中華民族迎來了從站起來、富起來到強起來的偉大飛躍,實現中華民族偉大復興進入了不可逆轉的歷史進程。新時代中國青年生逢中華民族發展的最好時期,擁有更優越的發展環境、更廣闊的成長空間,面臨著建功立業的難得人生際遇。
(一)擁有更高質量的發展條件
隨著中國的經濟實力、科技實力、綜合國力不斷邁上新臺階、取得新跨越,新時代中國青年的發展基礎日益厚實,發展底氣越來越足。
物質發展環境更為優越。青年高質量發展,物質豐裕是基礎。中國創造了世所罕見的經濟快速發展和社會長期穩定“兩大奇跡”,2021年國內生產總值超過110萬億元、穩居世界第二。超過2500萬貧困青年徹底擺脫貧困,中國青年共同邁向更高水平的小康生活。中國青年向往更有品質的美好生活,消費方式從大眾化邁向個性化,消費需求從滿足生存轉向享受生活,從有衣穿到穿得時尚、穿出個性,從吃飽飯到吃得豐富、吃出健康,從能出行到快捷通暢、平穩舒適。中國青年的生活水平實現了質的躍升,高質量發展有了更加豐盈、更為堅實的物質基礎。
精神成長空間更為富足。青年高質量發展,離不開精神生活的多姿多彩。受益于圖書館、博物館、文化館、美術館等惠及青年的公共文化設施的不斷完善①,中國青年享受的公共文化服務水平顯著提高,逐漸從“去哪兒都新鮮”轉變為“去哪兒都習以為常”,精神品位不斷提升。隨著圖書、電視、電影、文藝演出等傳統文化產業和數字創意、網絡視聽、數字出版、數字娛樂、線上演播等新興文化產業迅猛發展,青年所需所盼的公共文化產品日漸豐富,逐漸從“有什么看什么”轉變為“想看什么有什么”,文化視野更加開闊。文化旅游、鄉村旅游、紅色旅游、國際旅游等各類旅游產品應有盡有,青年走出去看世界的需求得到更好滿足,逐漸從“只在家門口轉轉”轉變為“哪里都能去逛逛”,見識閱歷更加廣博。不斷擴展的精神文化生活空間,為中國青年追求更有高度、更有境界、更有品位的人生提供了更多可能。
在與互聯網的相互塑造中成長。互聯網深刻塑造了青年,青年也深刻影響了互聯網。2020年底,中國6歲至18歲未成年人網民達1.8億,未成年人互聯網普及率達94.9%,城鄉普及率差距從2018年的5.4個百分點縮小至0.3個百分點,互聯網已經成為當代青少年不可或缺的生活方式、成長空間、“第六感官”。隨著互聯網的快速普及,越來越多的青年便捷地獲取信息、交流思想、交友互動、購物消費,青年的學習、生活和工作方式發生深刻改變。在網絡視頻(短視頻)、網絡直播、網約車用戶中,青年都是主體。中國青年日益成為網絡空間主要的信息生產者、服務消費者、技術推動者,深刻影響了互聯網發展潮流。面對紛繁復雜的網絡信息,中國青年在網上積極弘揚正能量、展示新風尚,共同營造清朗網絡空間。

(二)獲得更多人生出彩機會
國家好,青年才會好。隨著經濟社會快速發展,新時代中國青年獲得了更優越的發展機遇,實現人生出彩的舞臺越來越寬闊。
教育機會更加均等。中國教育事業優先發展不斷深化,中國青年享有更加平等、更高質量的教育機會。2021年,中國義務教育鞏固率達95.4%;高中階段毛入學率達91.4%;高等教育毛入學率達57.8%、在學總規模達4430萬人,居世界第一,越來越多的青年打開了通往成功成才大門的重要路徑。覆蓋學前教育至研究生教育的學生資助政策體系建成且日趨完善,2020年資助資金總額超過2400億元、資助學生近1.5億人次,實現“三個全覆蓋”②。義務教育階段進城務工人員隨遷子女、農村和貧困地區學生等群體受教育權益得到充分保障。2020年,85.8%的進城務工人員隨遷子女在公辦學校就讀或享受政府購買學位服務;2012年至2021年,農村和貧困地區重點高校專項招生計劃定向招生超過82萬人,讓更多的青年公平享有接受更好教育的機會,阻斷貧困的代際傳遞。
職業選擇豐富多元。中國青年職業選擇日益市場化、多元化、自主化,不再只青睞傳統意義上的“鐵飯碗”,非公有制經濟組織和新社會組織逐漸成為青年就業的主要渠道。“非工即農”的就業選擇一去不返,第三產業成為吸納青年就業的重要領域。2020年,第三產業就業占比47.7%,比十年前增長13.1個百分點。特別是近年來快速興起的新產業、新業態,催生了電競選手、網絡主播、網絡作家等大量新職業,集聚了快遞小哥、外賣騎手等大量靈活就業青年,涌現了擁有多重身份和職業、多種工作和生活方式的“斜杠青年”,充分體現了時代賦予青年的更多機遇、更多選擇。

發展流動暢通自由。隨著社會主義市場經濟體制不斷完善,市場主體活力持續提升,各類要素流動日益頻繁,青年的發展渠道更加暢通、流動更加自由。在區域協調發展戰略深入實施大背景下,中國青年逐漸由單向的“孔雀東南飛”轉變為多向的“自由隨心飛”,在自己喜歡的城市尋找發展機會,在適合自己的地區拓展成長舞臺。一批又一批農村青年走進城市,揮灑汗水、奮力拼搏,安家落戶、實現夢想。2020年,外出農民工總數近1.7億,其中多數為青年;青年常住人口城鎮化率達71.1%、比十年前增加15.3個百分點、高于整體常住人口城鎮化率7.2個百分點,更多青年通過城鄉之間的發展流動更好融入城市生活、實現發展躍遷。
(三)享受更全面的保障支持
青年的發展離不開國家的堅實保障。在社會公平正義不斷彰顯、人民發展權益得到有效維護的大背景下,新時代中國青年成長成才有了更良好的法治環境、更有力的政策支持、更可靠的社會保障、更溫暖的組織關懷。
法治保障不斷完善。隨著全面依法治國深入推進,中國特色社會主義法治體系日益完善,為青年發展提供了堅實的保障。作為國家根本大法,憲法明確規定“國家培養青年、少年、兒童在品德、智力、體質等方面全面發展”,為建立青年法治保障體系提供了根本遵循。青年發展涉及面廣、系統性強,需要各個領域齊抓共管、共同發力。民法典賦予了青年各類民事權益,教育法、義務教育法、職業教育法、高等教育法、民辦教育促進法、家庭教育促進法等全面構筑了保障青年受教育權的完備法治環境,就業促進法、勞動法、勞動合同法、社會保險法、科學技術進步法、人口與計劃生育法、體育法、婦女權益保障法等充分保障了青年各領域發展權益,刑法、未成年人保護法、預防未成年人犯罪法、反家庭暴力法等共同構建了保護青少年合法權益的法律屏障。
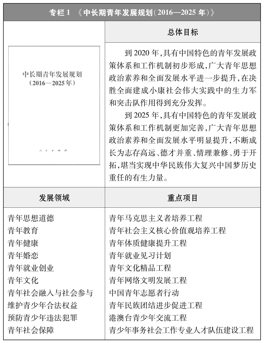
政策保障日益完備。針對中國青年多元化發展需求,國家強化政策服務導向,健全完善政策體系。國民經濟和社會發展“十三五”和“十四五”規劃鮮明體現青年元素,科教興國、人才強國、創新驅動發展、鄉村振興、健康中國等國家重大戰略充分關注青年群體,青年發展得到越來越多的頂層設計支持。2017年4月,中共中央、國務院制定出臺新中國歷史上第一個國家級青年領域專項規劃——《中長期青年發展規劃(2016-2025年)》,為新時代中國青年發展提供根本政策指引。針對青年在畢業求職、創新創業、社會融入、婚戀交友、老人贍養、子女教育等方面的操心事、煩心事,黨和政府高度重視,各項政策舉措持續出臺,青年發展型城市建設蓬勃開展,青年優先發展理念日益深入人心。目前,從中央到地方的青年工作機制基本建成,具有中國特色的青年發展政策體系初步形成。青年充分享受政策紅利,實實在在感受到關愛就在身邊、關懷就在眼前。

社會保障更加健全。中國建成世界上規模最大的社會保障體系,普惠型社會保障服務進一步發展。中國青年不僅能在步入社會之初就享受到社會保障的“遮風擋雨”,也能在拼搏奮斗時免除各種“后顧之憂”,生活得更舒心、工作得更安心、對未來更放心。政府出臺一系列支持多渠道靈活就業的政策,逐步完善靈活就業社會保障,支持青年從事靈活就業。青年住房保障力度不斷增強,更多大城市面向新市民、青年人加大保障性租賃住房供給,緩解青年住房難題。基本養老保險實現全國統籌,失業保險、工傷保險持續向青年職業勞動者擴大覆蓋,青年社會保障水平不斷邁上新臺階。
組織保障堅強有力。組織是青年成長的大熔爐,是青年發展的倍增器。作為中國共產黨領導的先進青年的群團組織,中國共產主義青年團始終把維護青年發展權益放在重要位置,著力推動落實青年優先發展理念,充分發揮組織優勢,大力調動社會資源,聚焦青年“急難愁盼”突出問題開展政策倡導,千方百計為青年解決具體困難,為廣大青年成長發展創造良好環境。作為中國共產黨領導下的基本的人民團體之一,中華全國青年聯合會始終堅持代表和維護各族各界青年的合法權益,引導青年積極健康地參與社會生活,努力為青年健康成長、奮發成才服務。作為中國共產黨領導下的中國高等學校學生會、研究生會和中等學校學生會的聯合組織,中華全國學生聯合會依法依章程表達和維護青年學生的具體利益,通過開展健康有益、豐富多彩的課外活動和社會服務,努力為青年學生成長發展服務。

二、新時代中國青年素質過硬、全面發展
奮斗錘煉本領,磨礪增長才干。新時代中國青年積極主動學理論、學文化、學科學、學技能,思想素養、身體素質、精神品格、綜合能力不斷提升,努力成長為堪當民族復興重任的時代新人。
(一)理想信念更為堅定
理想指引人生方向,信念決定事業成敗。新時代中國青年把樹立正確的理想、堅定的信念作為立身之本,努力成長為黨、國家和人民所期盼的有志青年。
堅信中國道路。中國青年通過歷史對比、國際比較、社會觀察、親身實踐,深刻領悟黨的領導、領袖領航、制度優勢、人民力量的關鍵作用。2020年有關調查顯示,絕大多數青年對中國特色社會主義道路由衷認同,對實現中華民族偉大復興充滿信心。用習近平新時代中國特色社會主義思想武裝起來的中國青年,在展現國家發展成就的一系列生動事例、客觀數字、親身體驗中,深切感受到“中國速度”、“中國奇跡”、“中國之治”,做中國人的志氣、骨氣、底氣進一步增強,為實現中華民族偉大復興中國夢團結奮斗的思想基礎更加牢固。

堅守價值追求。青年的價值取向決定了未來整個社會的價值取向。中國青年主動“扣好人生第一粒扣子”,從英雄模范和時代楷模中感受道德風范,積極倡導富強、民主、文明、和諧,倡導自由、平等、公正、法治,倡導愛國、敬業、誠信、友善,成為社會主義核心價值觀的實踐者、推廣者。一大批青年優秀人物成為全社會學習的榜樣,1500余名中國青年五四獎章獲獎者引社會風氣之先,各級“優秀共青團員”發揮先鋒模范作用,2萬余名“向上向善好青年”展現青春正能量。面對社會思潮的交流交融交鋒,中國青年有困惑、有迷惘,但有一條主線始終未變,就是對黨和國家的赤誠熱愛、對崇高價值理念的不懈追求。
堅定文化自信。文化是一個民族的精神和靈魂,高度的文化自信是實現民族復興的重要基礎。中國青年不斷從中華優秀傳統文化、革命文化、社會主義先進文化中汲取養分,特別注重從源遠流長的中華文明中獲取力量。2020年有關調查顯示,超八成受訪青年認為“青少年國學熱”的原因是“國人開始重視傳統文化的內在價值”。從熱衷“洋品牌”到“國潮”火爆盛行,從青睞“喇叭褲”到“國服”引領風尚,從追捧“霹靂舞”到“只此青綠”紅遍全國,中國青年對中華民族燦爛的文明發自內心地崇拜、從精神深處認同,傳承中華文化基因更加自覺,民族自豪感顯著增強,推動全社會形成濃厚的文化自信氛圍。
(二)身心素質向好向強
少年強、青年強則中國強,強健的體魄、陽光的心態是青年成長成才的重要前提。新時代中國青年素質過硬,首先就體現在身心素質更好更強,能夠經得起風雨、受得住磨礪、扛得住摔打。
身體素質持續提升。在校園里,隨著體育課時持續增加,更多青年學生既在課堂內“文明其精神”,也在操場上“野蠻其體魄”。超過3700萬名農村義務教育學生受惠于政府開展的學生營養改善計劃,身體素質得到明顯提升。2018年,14歲至19歲青年學生體質達標測試合格率達91.9%,優良率持續上升。在社區中,青年積極參加各種群眾性體育運動,跑步、游泳、各項球類運動成為年輕人的運動時尚,體育健身場館“人頭攢動”。北京冬奧會激發了中國青年的冰雪運動熱情,18歲至30歲青年成為參與冰雪運動的主力軍,參與率達37.3%,為各年齡段最高。在競技場上,奧運會、亞運會等國際賽事中始終活躍著中國青年爭金奪銀的身影,青年健兒大力弘揚中華體育精神和女排精神,向全世界詮釋了“更快、更高、更強——更團結”的奧林匹克新格言,展示了中國青年強健有力的民族精神。中國青年關注體育、參與體育、享受體育,成為體育強國建設的積極開拓力量。

心理素質自信達觀。中國青年從身邊做起、從小事做起,努力將牢固的理想信念、健康的價值認知、堅定的文化自信轉化為良好的社會心態。雖然在就業、教育、住房、婚戀、養老等領域還面臨不小壓力,但在黨和政府的關心關注和全社會的共同支持下,中國青年面對困難不消沉、面對壓力愈堅韌,2021年有關調查顯示,88.0%的受訪青年認為自己可以做“情緒的主人”。對未來發展的信心斗志、對美好生活的向往追求占據著中國青年的主流,自信達觀、積極向上是中國青年的鮮明形象。
(三)知識素養不斷提升
知識改變命運,教育改變人生。乘著教育事業優先發展的東風,新時代中國青年親眼見證、親身經歷了教育事業取得的歷史性成就,享受了更加公平、更高質量的教育,學習的主動性、自覺性進一步提高,科學文化素養邁上新臺階。
受教育水平大幅提升。在科教興國、人才強國等國家戰略支持下,億萬中國青年通過教育獲得成長成才的機會,實現創造美好生活、彰顯人生價值的愿望。2020年,新增勞動力平均受教育年限達13.8年,比十年前提高1.1年;大學專科以上在職青年占同等文化程度就業總人口比例超過50%,比在職青年占就業總人口比例高約20個百分點。提高學歷層次、接受高質量教育,依然是中國青年改變命運、追夢逐夢、實現人生理想的主要方式。

熱愛學習漸成風尚。越來越多的青年把學習作為一種生活樂趣、一種人生追求,學習提升的社會氛圍愈加濃厚。有相當數量的青年在離開校園后選擇繼續深造、提升學歷,2020年成人本專科在校生超過770萬人,網絡本專科在校生超過840萬人。青年在職學習專業技能的熱情空前高漲,調查顯示,超過50%的社會青年參加過職業技能培訓,工作之余“充充電”、“加加油”成為越來越多青年的共同選擇。受益于網絡媒體迅猛發展,數千萬青年通過“慕課”(大型開放式網絡課程)等方式選學課程、獲取知識。
(四)社會參與積極主動
社會是青年成長發展的重要課堂。新時代中國青年以更加自信的態度、更加主動的精神,適應社會、融入社會,參與社會發展進程,展現出積極的社會參與意識和能力,成為正能量的倡導者和踐行者。
有序參與政治生活。中國青年追求政治進步,積極參與全過程人民民主實踐。共產主義遠大理想始終激勵青年砥礪前行、奮發向上,青年加入中國共產黨、中國共產主義青年團的意愿持續高漲。截至2021年6月,35歲及以下黨員共2367.9萬名,占黨員總數的24.9%。中國共產黨第十八次全國代表大會以來,每年新發展黨員中35歲及以下黨員占比均超過80%。截至2021年底,共青團員總數達7371.5萬名。青年廣泛參與各級人大、政協,積極履職盡責、參政議政,2019年縣級人大、政協中青年代表、委員分別占10.9%、13.7%。青年踴躍參與各類民主選舉、民主決策、民主管理、民主監督,圍繞經濟社會發展重大問題建言獻策,針對關系青年切身利益的實際問題充分行使民主權利、廣泛開展協商、努力形成共識。
積極參與社會事務。近年來,越來越多的青年熱情參與公益慈善、社區服務、生態保護、文化傳播、養老助殘等社會事務,不僅在很多有影響力的社會組織中發揮重要作用,還組建了一批以自愿成立、自主管理、自我服務為特征的社會組織。目前,全國有7600多個共青團指導的縣級志愿服務、文藝體育類青年社會組織,帶動成立青年活動團體15萬余個,基本實現縣域全覆蓋。中國青年充分利用這些社會參與的重要渠道,在依法承接政府職能轉移、開展行業自律、滿足社會公眾多樣化服務需求、倡導文明健康生活方式、促進政府與社會溝通等方面發揮建設性作用,展現了強烈的參與意識和社會責任感。
三、新時代中國青年勇挑重擔、堪當大任
中國特色社會主義新時代,是青年大有可為,也必將大有作為的大時代。新時代中國青年爭做經濟高質量發展的積極推動者、社會主義民主政治建設的積極參與者、社會主義文化繁榮興盛的積極創造者、社會文明進步的積極實踐者、美麗中國的積極建設者,在實現第二個百年奮斗目標、建設社會主義現代化強國的新征程上努力拼搏、奮勇爭先。
(一)在平凡崗位上奮斗奉獻
新時代中國青年堅守“永久奮斗”光榮傳統,把平凡的崗位作為成就人生的舞臺,用艱辛努力推動社會發展、民族振興、人民幸福,靠自己的雙手打拼一個光明的中國。
無論是傳統的“工農商學兵”、“科教文衛體”,還是基于“互聯網+”的新業態、新領域、新職業,青年在各行各業把平凡做成了不起、把不可能變成可能,將奮斗精神印刻在一個個普通崗位中。在工廠車間一線,青年工人苦練本領、精益求精,擰好每個螺絲、焊好每個接頭,爭當“青年崗位能手”,讓“中國制造”走向世界;在田間地頭,青年農民寒耕暑耘、精耕細作,用科學技術為糧食增產、為土地增效,努力把中國人的飯碗牢牢端在自己手中;在建筑工地,青年農民工不畏辛勞、日以繼夜,用一磚一瓦筑造起一座座高樓大廈,將都市裝點得更加美麗;在訓練場上,青年健兒刻苦訓練、頑強拼搏,以過硬的作風和驚人的毅力向世界頂峰發起沖鋒,讓五星紅旗在國際賽場高高飄揚;在城市的大街小巷,快遞小哥、外賣騎手風里來、雨里去,為千家萬戶傳遞幸福與溫暖,他們用勤勞和汗水生動展現了中國青年“衣食無憂而不忘艱苦、歲月靜好而不丟奮斗”的整體風貌,讓青春在平凡崗位的奮斗中出彩閃光。
(二)在急難險重任務中沖鋒在前
新時代中國青年不畏難、不懼苦,危難之中顯精神,關鍵時刻見真章,總能夠在祖國和人民需要的時候挺身而出,自覺扛起責任,無私奉獻,無畏向前,彰顯青年一代應有的闖勁、銳氣和擔當。
在體現綜合國力、弘揚民族志氣的重大工程之中,在抗擊重大自然災害面前,在應對突發公共危機時刻,青年的身影始終挺立在最前沿。無論是西氣東輸、西電東送、南水北調、東數西算等戰略工程現場,還是港珠澳大橋、北京大興國際機場、“華龍一號”核電機組等標志性項目工地,“青年突擊隊”、“青年攻堅組”的旗幟處處飄揚。新冠肺炎疫情發生以來,青年不畏艱險、沖鋒在前、舍生忘死,32萬余支青年突擊隊、550余萬名青年奮戰在醫療救護、交通物流、項目建設等抗疫一線,為打贏疫情防控的人民戰爭、總體戰、阻擊戰作出重大貢獻。援鄂醫療隊2.86萬名護士中,“80后”、“90后”占90%。在武漢火神山、雷神山醫院建設工地上,占總數達60%的青年建設者組建13支青年突擊隊,靠鋼鐵般的意志和攻堅克難的勇氣,拼搏在前、奉獻在前,創造了令世人驚嘆的建設奇跡,用事實證明中國青年面對困難挫折撐得住、關鍵時刻頂得住、風險挑戰扛得住。

(三)在基層一線經受磨礪
新時代中國青年把基層作為最好的課堂,把實踐作為最好的老師,將個人奮斗的“小目標”融入黨和國家事業的“大藍圖”,將自己對中國夢的追求化作一件件身邊實事,在磨礪中長才干、壯筋骨。
在農村為鄉親們排憂解難,在社區為鄰里們傾心服務,在邊疆為祖國巡邏戍邊……越來越多的青年深入基層、投身現代化建設最需要的地方,在復雜艱苦環境中成就人生。2021年,中共中央、國務院表彰的1981名全國脫貧攻堅先進個人和1501個先進集體中,就有許多青年先進典型。1800多名同志將生命定格在了脫貧攻堅征程上,其中很多是年輕的面孔。在鄉村振興戰略實施中,青年領辦專業合作社、推廣現代農業科技、壯大農村新產業新業態,帶頭移風易俗、改善農村人居環境、倡導文明鄉風,帶動農民增收致富,助力農村煥發新貌。截至2021年,47萬名“三支一扶”人員參加基層支教、支農、支醫和幫扶鄉村振興(扶貧),數百萬青年學生參與“三下鄉”社會實踐活動,為脫貧攻堅和鄉村振興提供新助力。
(四)在創新創業中走在前列
新時代中國青年富有想象力和創造力,思想解放、開拓進取,勇于參與日益激烈的國際競爭,成為創新創業的有生力量。
受益于黨和國家的好政策,在經濟、社會、科技、文化等領域,青年以聰明才智貢獻國家、服務人民,奮力走在創新創業創優的前列。在國家創新驅動發展戰略的引領和“揭榜掛帥”、“賽馬”等制度的激勵推動下,一批具有國際競爭力的青年科技人才脫穎而出,在“天宮”、“蛟龍”、“天眼”、“悟空”、“墨子”、“天問”、“嫦娥”等重大科技攻關任務中擔重任、挑大梁,北斗衛星團隊核心人員平均年齡36歲,量子科學團隊平均年齡35歲,中國天眼FAST研發團隊平均年齡僅30歲。在工程技術創新一線,每年超過300萬名理工科高校畢業生走出校門,為中國工程師隊伍提供源源不斷的有生力量,他們用扎實的學識、過硬的技術,持續創造難得的“工程師紅利”,有力提升了中國的發展動力和國際競爭力。在國家持續出臺創業扶持政策的大背景下,青年積極投身大眾創業、萬眾創新熱潮,踴躍參加“創青春”中國青年創新創業大賽、“中國國際互聯網+”大學生創新創業大賽等創業交流展示活動,用智慧才干開創自己的事業。2014年以來,在新登記注冊的市場主體中,大學生創業者超過500萬人。在信息技術服務業、文化體育娛樂業、科技應用服務業等以創新創意為關鍵競爭力的行業中,青年占比均超過50%,一大批由青年領銜的“獨角獸企業”、“瞪羚企業”噴涌而出。中國青年自覺將人生追求同國家發展進步緊密結合起來,在創新創業中展現才華、服務社會。


(五)在社會文明建設中引風氣之先
新時代中國青年順應社會發展潮流,適應國家治理體系和治理能力現代化要求,在社會文明建設中引領時代新風,爭當正能量的倡導者、新風尚的踐行者。
無論在城鎮還是鄉村、企業還是學校,青年都自覺把正確的道德認知、自覺的道德養成、積極的道德實踐緊密結合起來,帶頭倡導向上向善社會風氣、塑造社會文明新風尚。在城鄉社區建設中,越來越多的青年投身社區治理和服務體系建設,主動參加“社區青春行動”,加強實踐鍛煉、提升服務貢獻。在各行各業,青年秉承“敬業、協作、創優、奉獻”的理念,踴躍創建“青年文明號”,大力弘揚新時代職業文明,展現新時代職業形象。廣大青年運動員弘揚體育道德風尚,以良好的賽風賽紀和文明禮儀,獲得競技成績和精神文明雙豐收。1993年“中國青年志愿者行動”啟動以來,志愿服務成為青年參與社會治理、履行社會責任的一面旗幟,成為青年在奉獻人民、服務社會中鍛煉成長的重要途徑。截至2021年底,全國志愿服務信息系統中14歲至35歲的注冊志愿者已超過9000萬人,他們活躍在社區建設、大型賽事、環境保護、扶貧開發、衛生健康、應急救援、文化傳承等各個領域,弘揚“奉獻、友愛、互助、進步”的志愿精神,在全社會形成團結互助、平等友愛、共同前進的新風尚。中國青年志愿者扶貧接力計劃研究生支教團、大學生志愿服務“西部計劃”連續18年派遣41萬余名研究生、大學畢業生,到中西部2100多個縣(市區旗)開展扶貧支教、衛生醫療等志愿服務。青年始終是大型賽會志愿服務的主體力量,給千家萬戶乃至全世界留下深刻印象。


四、新時代中國青年胸懷世界、展現擔當
青年是國家的未來,也是世界的未來。新時代中國青年既有家國情懷,也有人類關懷,秉承中華文化崇尚的四海一家、天下為公理念,積極學習借鑒各國有益經驗和文明成果,與世界各國青年共同推動構建人類命運共同體,共同弘揚和平、發展、公平、正義、民主、自由的全人類共同價值,攜手創造人類更加美好的未來。
(一)更加開放自信地融入世界
隨著中國對外開放的大門越開越大,新時代中國青年以前所未有的深度和廣度認識世界、融入世界,在對外交流合作中更加理性包容、自信自強。
“走出去”的道路越來越寬。通過留學、務工、旅游、考察等方式,中國青年以極大的熱情和包容的心態,全方位、深層次了解世界、融入世界、擁抱世界,學習借鑒其他國家的有益經驗和文明成果。出國留學是中國青年了解世界的重要途徑。1978年,中國選派出國留學人員僅800余名;2019年,超過70萬人出國深造,40多年來各類出國留學人員累計超過650萬人;1978年回國留學人員僅248人,2019年超過58萬人學成回國,40多年來回國留學人員累計達420余萬人。與此同時,大批中國青年通過旅游、考察、商務、勞務等方式走出國門、感知世界,2019年國內居民出境達1.7億人次,中國青年認識世界的渠道更加廣闊、國際視野不斷拓展。

溝通合作的“朋友圈”越來越大。在各種國際舞臺上,中國青年講述中國故事、參與全球青年事務治理,在雙多邊框架下積極交流互動、促進合作共贏。中國青年參與雙邊交流機制更加廣泛深入,與各有關國家青年走得越來越近、友誼越來越深。在“中國青年全球伙伴行動”框架下,中國與100多個國際組織及外國政府青年機構、政黨和非政府青年組織建立交流合作關系。在中俄、中美、中歐、中印、中日等中外人文交流機制框架下,中國青年在教育、科學、文化、藝術、體育、媒體等領域對外互動合作活躍。中國青年不僅與周邊國家和廣大發展中國家青年伙伴開展亮點紛呈的人文交流,還通過創新創業、經貿往來、技術交流等方式實現互惠互利。中國青年更加主動地加入國際組織、參加國際會議、參與全球治理,樹立了更加亮麗的國際形象。在聯合國和其他國際組織中,數百名中國青年為世界和平與發展事業付出辛勞、作出貢獻;在聯合國青年論壇、聯合國教科文組織青年會議和相關多邊機制框架下,在亞洲青年理事會等國際性青年組織中,中國青年更加自信地發出中國聲音、闡述中國觀點,成為溝通中外友好的青年使者。
(二)展現構建人類命運共同體的青春擔當
新時代中國青年深刻地認識到,每個民族、每個國家的前途命運都緊緊聯系在一起,應該風雨同舟、守望相助,努力把共同的地球家園建成一個命運與共的大家庭。
在心與心的交流對話中匯聚青春共識。中國青年積極倡導、努力踐行構建人類命運共同體理念,圍繞脫貧減貧、氣候變化、抗疫合作等主題,征集世界各國青年故事、傳播世界各國青年聲音、凝聚世界各國青年共識。2020年,在聯合國有關機構、世界衛生組織共同舉辦的應對新冠肺炎疫情網絡會議上,中國青年代表向全世界介紹參與抗疫志愿服務的感人故事、分享科學應對疫情的經驗做法。在上海合作組織、金磚國家、G20等國際機制青年領域合作文件的制定過程中,中國青年積極貢獻智慧、提出主張,為保障世界各國青年的生存權、發展權、受保護權、參與權貢獻智慧。在2022年北京冬奧會、冬殘奧會上,各國青年運動員和青年志愿者,超越語言的障礙、文化的差異,用笑容播撒溫暖、用擁抱傳遞友誼、用心靈匯聚力量,共同搭建起“一起向未來”的橋梁,以青春特有的方式向全世界傳遞了構建人類命運共同體的理念。

在手拉手的并肩前行中繪就美好圖景。推動構建人類命運共同體,中國青年銘于心,更篤于行。中國青年積極投身“一帶一路”建設,踐行共商共建共享理念。幾十萬名海外中資機構青年員工在異國他鄉辛勤工作,為當地經濟社會發展作出貢獻;開展志愿服務、慈善捐贈、文化交流,增進與所在國青年之間的友誼與合作。以青年為主體的國際中文教師志愿者在100多個國家服務,幫助各國青年學習中華文化。“中國青年志愿者海外服務計劃”累計派出超過700名青年志愿者,在亞洲、非洲、拉丁美洲的20多個國家,開展醫療衛生、農業技術、土木工程、工業技術、經濟管理、社會發展等方面服務。中國軍隊青年官兵積極參加聯合國維和行動,胸懷人間大愛,恪守維和使命責任,秉持人道主義精神,為世界和平與發展注入更多正能量。截至2020年,4萬余人次中國軍人為和平出征,16名中國軍人在維和行動中犧牲、平均年齡不到30歲。中國青年用行動向世人證明,只要世界各國人民同心同向、攜手共進,人類命運共同體的前景必將更加美好。
(三)中國青年的全球行動倡議
人類已經進入互聯互通的新時代,各國利益休戚相關、命運緊密相連。當今世界面臨越來越突出的治理赤字、信任赤字、和平赤字、發展赤字,混亂、撕裂、不公愈演愈烈。百年變局和世紀疫情疊加,給世界經濟發展和民生改善帶來嚴重挑戰。和平還是戰爭,光明還是黑暗,人類在進步和倒退的十字路口面臨著重要抉擇。時代呼喚全世界青年團結一心,加強彼此了解、相互取長補短,用欣賞、互鑒、共享的觀點看待世界,攜手構建人類命運共同體。為此,中國青年向全世界青年倡議:
——堅持向美向上向善的價值追求。立正心、明大德、行大道,崇德向善、追求美好,熱愛生活、奉獻社會,在一點一滴中弘揚真善美、傳播正能量。
——展現朝氣蓬勃的精神風貌。自信自強、昂揚向上,不斷自我提升、自我超越,努力做最好的自己,實現青春夢想和人生價值。倡導健康生活,鍛煉強健體魄,涵養陽光心態,保持青春活力。
——為國家發展進步奮斗擔當。以主人翁的姿態,刻苦學習本領、發揮聰明才智、大膽創新創造,始終保持拼搏向上、奮斗進取的精神,始終走在時代最前列,擔負起國家發展進步的歷史責任。
——為世界和平發展貢獻智慧力量。胸懷世界、胸懷未來,秉持全人類共同價值,順應時代潮流和歷史大勢,站在歷史正確的一邊、人類進步的一邊,維護世界和平,促進共同發展,弘揚公平正義,捍衛民主自由,為建設繁榮美好的世界作出積極貢獻。
中國青年真誠希望世界和平穩定、發展繁榮,真誠希望每個國家和地區都能為青年發展提供良好條件,真誠希望全世界青年能夠攜起手來,為建設一個持久和平、普遍安全、共同繁榮、開放包容、清潔美麗的世界貢獻智慧力量、展現青春擔當。
結束語
青年一代有理想、有本領、有擔當,國家就有前途,民族就有希望。中國的未來屬于青年,世界的未來也屬于青年。
未來的中國青年,必將“以青春之我,創建青春之家庭,青春之國家,青春之民族,青春之人類,青春之地球,青春之宇宙”,在實現民族復興的偉大實踐中放飛青春夢想。
未來的中國,必將在一代又一代青年的接續奮斗中,實現物質文明、政治文明、精神文明、社會文明、生態文明的全面提升。中國人民將享有更加幸福安康的生活,中華民族將以更加昂揚的姿態屹立于世界民族之林,偉大的中國夢一定能夠變成現實。
未來的世界,關系到每一名青年的前途命運,更取決于每一名青年的拼搏奮斗。只要各國青年團結起來、同向同行,堅持平等協商、開放創新、同舟共濟、堅守正義,就一定能遠離戰火硝煙、傾軋斗爭,真正建設一個和平發展、親如一家的“地球村”,共同開創共贏共享、發展繁榮、健康安全、互尊互鑒的美好未來,實現全人類的共同夢想。
中國青年愿同世界各國青年一道,為推動構建人類命運共同體、建設更加美好的世界貢獻智慧和力量。
①截至2020年底,全國備案博物館共5788家,“十三五”期間平均每2天就新增1家。
②即學前教育、義務教育、高中階段教育、本專科教育和研究生教育所有學段全覆蓋,公辦民辦學校全覆蓋,家庭經濟困難學生全覆蓋。


