教育部等十部門:全面推進“大思政課”
記者從教育部獲悉,教育部等十部門印發了《全面推進“大思政課”建設的工作方案》(以下簡稱《方案》),提出要堅持開門辦思政課,強化問題意識、突出實踐導向,充分調動全社會力量和資源,建設“大課堂”、搭建“大平臺”、建好“大師資”,建設全國高校思政課教研系統,設立一批實踐教學基地,推出一批優質教學資源,做優一批品牌示范活動,支持建設綜合改革試驗區。
《方案》特別提出要善用社會大課堂,落實思政課實踐教學學時學分,高校要嚴格落實本科2個學分、?1個學分用于思政課實踐教學的要求,中小學校要安排一定比例的課時用于學生社會實踐體驗活動。
《方案》提出要建設全國高校思政課教研系統,加強國家智慧教育平臺思政教育資源建設,推出一批思政“金課”。另外,教育部還將會同中央網信辦等,組織開展“大思政課”網絡主題宣傳活動,鼓勵師生圍繞思政課教學內容創作微電影、動漫、音樂、短視頻等,建設資源共享、在線互動、網絡宣傳等為一體的“云上大思政課”平臺。
《方案》提出要建設專兼結合的師資隊伍,提高中小學專職思政課教師比例,各地教育部門要建立中小學思政課教師輪訓制度。各地各高校建立專門制度,常態化支持思政課骨干教師到各級宣傳、教育等黨政機關或基層掛職鍛煉、蹲點調研,相關經歷納入評獎評優、干部選聘體系,相關成果作為職稱評聘參考。
此外,《方案》還強調要改革創新主渠道教學,建構黨的創新理論研究闡釋和教育教學的自主知識體系。要建強思政課課程群、優化思政課教材體系、拓展課堂教學內容、創新課堂教學方法、優化教學評價體系,要重視教學過程評價,增加教學研究和教學成果在評價體系中的權重。要用好思政課教學評價結果,作為馬克思主義學院和班子成員考核的重要指標,作為思政課教師績效考核、職稱晉升、評獎評優等的基本依據。
教育部將圍繞思政課改革創新重大問題,在北京、天津、上海、江西、陜西等地設立綜合改革試驗區。(中青報·中青網記者 樊未晨)
更多相關:
教育部等十部門關于印發《全面推進
“大思政課”建設的工作方案》的通知
教社科〔2022〕3號
現將《全面推進“大思政課”建設的工作方案》印發給你們,請認真貫徹執行。
教育部 中共中央宣傳部 中共中央網絡安全和信息化委員會辦公室
科學技術部 工業和信息化部 生態環境部
國家衛生健康委 國家文物局
國家鄉村振興局 中國關心下一代工作委員會
2022年7月25日
全面推進“大思政課”建設的工作方案
為深入貫徹落實習近平總書記關于“大思政課”的重要指示批示和在中國人民大學考察時的重要講話精神,貫徹落實中共中央、國務院《關于新時代加強和改進思想政治工作的意見》,中共中央辦公廳、國務院辦公廳印發的《關于深化新時代學校思想政治理論課改革創新的若干意見》和中共中央辦公廳《關于加強新時代馬克思主義學院建設的意見》精神,堅持不懈用習近平新時代中國特色社會主義思想鑄魂育人,制定本工作方案。
一、總體要求
黨的十八大以來,特別是習近平總書記親自主持召開學校思想政治理論課教師座談會以來,思政課在黨中央治國理政戰略全局中的地位日益凸顯,發展環境和整體生態發生根本性轉變,習近平新時代中國特色社會主義思想鑄魂育人成效明顯,思政課建設、日常思想政治工作、課程思政全面推進。同時,一些地方和學校對“大思政課”建設的重視程度不夠,開門辦思政課、調動各種社會資源的意識和能力還不夠強,課程教材體系還需要進一步完善,有的學校教師數量不足、質量不高,對實踐教學重視不夠,有的課堂教學與現實結合不緊密,大中小學思政課一體化建設亟需深化,有的學校第二課堂重活動輕引領,課程思政存在“硬融入”“表面化”等現象。
全面推進“大思政課”建設,要堅持以習近平新時代中國特色社會主義思想為指導,聚焦立德樹人根本任務,推動用黨的創新理論鑄魂育人,不斷增強針對性、提高有效性,實現入腦入心。堅持開門辦思政課,強化問題意識、突出實踐導向,充分調動全社會力量和資源,建設“大課堂”、搭建“大平臺”、建好“大師資”,建設全國高校思政課教研系統,設立一批實踐教學基地,推出一批優質教學資源,做優一批品牌示范活動,支持建設綜合改革試驗區,推動思政小課堂與社會大課堂相結合,推動各類課程與思政課同向同行,教育引導學生堅定“四個自信”,成為堪當民族復興重任的時代新人。
二、改革創新主渠道教學
1.建構黨的創新理論研究闡釋和教育教學的自主知識體系。各高校全面開設“習近平新時代中國特色社會主義思想概論”課。中央宣傳部、教育部編寫習近平新時代中國特色社會主義思想概論課教材。教育部實施習近平新時代中國特色社會主義思想研究重大專項,加強習近平新時代中國特色社會主義思想系統化學理化和分領域分專題研究,將習近平新時代中國特色社會主義思想有機融入全面貫穿哲學社會科學各學科知識體系。
2.建強思政課課程群。各地各校加強以習近平新時代中國特色社會主義思想為核心內容的課程群建設,形成必修課加選修課的課程體系。高校要統籌全校力量,結合自身實際,重點圍繞習近平經濟思想、習近平法治思想、習近平生態文明思想、習近平強軍思想、習近平外交思想以及“四史”、憲法法律、中華優秀傳統文化等設定課程模塊,開設選擇性必修課程。
3.優化思政課教材體系。落實系列重大主題教育指南和綱要,深入推進習近平總書記在地方工作期間的重大實踐、視察地方和學校重要論述進課程教材。及時修訂思政課統編教材,將黨的創新理論最新成果有機融入各門思政課。編寫馬克思、恩格斯、列寧關于哲學社會科學及各學科重要論述摘編。持續推進新時代馬克思主義理論研究和建設工程重點教材建設。
4.拓展課堂教學內容。教育部組織制作“思政課導學”課件、講義、專題片等,幫助教師講深講透講活學好思政課的重要意義。各地各校圍繞新時代的偉大實踐,充分挖掘地方紅色文化、校史資源,將偉大建黨精神和抗疫精神、科學家精神、載人航天精神等偉大精神,生動鮮活的實踐成就,以及英雄模范的先進事跡等引入課堂,推動黨的創新理論和歷史融入各學段各門思政課。
5.創新課堂教學方法。各校加強對學生思想、心理及關心的熱點難點問題研究,制定針對性的教學方案。善于采用多樣化的教學方法,注重發揮學生主體性作用,積極運用小組研學、情景展示、課題研討、課堂辯論等方式組織課堂實踐。有條件的高校要為思政課配備助教,協助開展教學組織、課后答疑等工作。
6.優化教學評價體系。高校要建立校領導、教學督導、馬克思主義學院班子成員、思政課教師和學生參加的多維度綜合教學評價工作體系,重視教學過程評價,增加教學研究和教學成果在評價體系中的權重。用好思政課教學評價結果,作為馬克思主義學院和班子成員考核的重要指標,作為思政課教師績效考核、職稱晉升、評獎評優等的基本依據。充分發揮教學指導委員會等專家組織作用,開展教學調研指導。鼓勵有條件的高校聘請思政課退休教師擔任教學督導員、青年教師的成長導師。
三、善用社會大課堂
7.構建實踐教學工作體系。高校要普遍建立黨委統一領導,馬克思主義學院積極協調,教務處、宣傳部、學工部、團委等職能部門密切配合的思政課實踐教學工作體系,在馬克思主義學院指定專人負責,建立健全安全保障機制,積極整合思政課教師和輔導員隊伍,共同參與組織指導思政課實踐教學。將思政課教師、輔導員指導學生開展實踐活動、指導學生理論社團等納入教學工作量。參照學生專業實訓(實習)標準設立思政課實踐教學專項經費。
8.落實思政課實踐教學學時學分。高校要嚴格落實本科2個學分、?1個學分用于思政課實踐教學的要求,中小學校要安排一定比例的課時用于學生社會實踐體驗活動。精心設計實踐教學大綱,堅決避免實踐教學娛樂化、形式化、表面化。鼓勵有條件的高校開設專門的實踐教學課。
9.組織開展多樣化的實踐教學。教育部持續組織開展中國國際“互聯網+”大學生創新創業大賽青年紅色筑夢之旅、習近平新時代中國特色社會主義思想大學習領航計劃、“小我融入大我,青春獻給祖國”主題社會實踐、“技能成才,強國有我”主題教育等活動。高校要緊扣思政課實踐教學目標和要求,利用志愿服務、理論宣講、社會調研等實踐活動,開展實踐教學。注重總結實踐教學成果,把優秀成果作為課堂教學的有效補充,支持出版高校思政課實踐教學成果,推動實踐教學規范化。
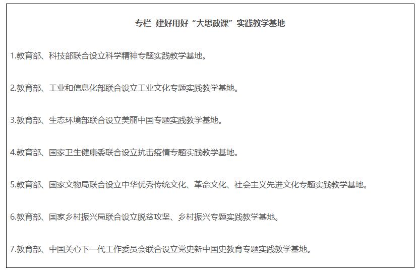
10.建好用好實踐教學基地。教育部會同有關部門,利用現有基地(場館),分專題設立一批“大思政課”實踐教學基地。發揮好教育部高校思政課教師研學基地的實踐教學功能。各地教育部門要結合實際,積極建設“大思政課”實踐教學基地。大中小學要主動對接各級各類實踐教學基地,開發現場教學專題,開展實踐教學。有條件的學?膳c有關基地建立長效合作機制,加強研究和資源開發。各基地要積極創造條件,與各地教育部門、學校建立有效工作機制,協同完成好實踐教學任務。

四、搭建大資源平臺
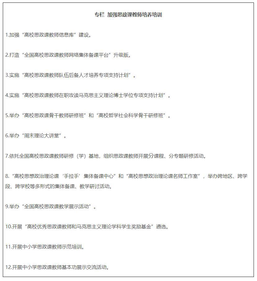
11.建設全國高校思政課教研系統。教育部建設“全國高校思政課教師網絡集體備課平臺”網絡支持系統、“青梨派”大學生自主學習系統、高校思政課教學創新中心資源開發系統、高校思政課教學指導委員會指導審核評估系統、高校思政課教師基礎數據系統、高校思政課教師研修培訓系統等為一體,共建共享、系統集成、全面覆蓋的全國高校思政課教研系統。
12.推進國家智慧教育平臺建設使用。教育部把“大思政課”擺在教育信息化的突出位置,加強國家智慧教育平臺思政教育資源建設。通過項目支持的方式,推動教學資源建設常態化機制化。組織開發和推薦一批科學權威實用的課件、講義,推動一線教師統一使用。加強思政課教學資源庫建設,實施中小學思政課精品課程建設計劃,推出一批思政“金課”。加大優質資源推廣使用力度,指導各地各校用好國家智慧教育平臺。

13.打造網絡教育宣傳云平臺。教育部會同中央網信辦等,組織開展“大思政課”網絡主題宣傳活動,鼓勵師生圍繞思政課教學內容創作微電影、動漫、音樂、短視頻等,建設資源共享、在線互動、網絡宣傳等為一體的“云上大思政課”平臺。加強高校思想政治工作網、大學生在線、易班等網絡平臺建設。積極研發成本適宜的虛擬仿真教學資源。組織開展“同上一堂思政大課”活動。各地各校用好“學習強國”等平臺,鼓勵思政課教師積極參加中央和地方主流媒體的政論、時政節目,廣泛傳播黨的創新理論。
五、構建大師資體系
14.建設專兼結合的師資隊伍。各地各校嚴格按照要求配備建強高校專職思政課教師、輔導員隊伍,提高中小學專職思政課教師比例,實行思政課特聘教授、兼職教師制度,積極聘請黨政領導、科學家、老同志、先進模范等擔任思政課兼職教師。深入實施馬克思主義學院院長(書記)培養工程,通過集中培養培訓、委托重大項目、加強實踐鍛煉、開展國際國內訪學等方式,培養一批青年馬克思主義理論家。

15.搭建隊伍研究平臺。充分發揮國家社科基金規劃項目、教育部人文社科研究項目思政課教師研究專項作用,設立馬克思主義理論研究和建設工程后期資助項目,組織教師加強馬克思主義理論和思政課教學研究。重點支持開展“大思政課”建設規律、思政課教學難點及對策、大中小學思政課一體化、課程思政等研究。舉辦習近平新時代中國特色社會主義思想進教材進課堂進頭腦系列研討會。建設輔導員工作室、資助開展課題研究、推廣優秀工作案例。
16.提升隊伍綜合能力。完善國家、地方、學校三級培訓體系,實現思政課教師培訓全覆蓋。教育部完善“手拉手”集體備課機制,定期組織開展教學研討活動。開展中小學思政課教師示范培訓、教學基本功展示交流活動。建設輔導員網上資源庫、開發虛擬仿真實訓平臺,組織支持開展國情考察。各地教育部門要建立中小學思政課教師輪訓制度,依托各級黨校和高校馬克思主義學院每3年對中小學思政課教師至少進行一次不少于5日的集中脫產培訓。中小學校新進專職思政課教師須取得思政課教師資格。小學兼職思政課教師在上崗前應完成一定學時的專業培訓,并考核合格。各地各高校建立專門制度,常態化支持思政課骨干教師到各級宣傳、教育等黨政機關或基層掛職鍛煉、蹲點調研,相關經歷納入評獎評優、干部選聘體系,相關成果作為職稱評聘參考。嚴格落實生均經費用于思政課教師的學術交流、實踐研修等,并逐步加大支持力度。

六、拓展工作格局
17.分層分類開展“大思政課”綜合改革試點。教育部圍繞實踐教學、教師隊伍建設、大中小學思政課一體化、問題式專題化團隊教學和均衡發展等思政課改革創新重大問題,在北京、天津、上海、江西、陜西等地設立綜合改革試驗區。地方黨政負責同志堅持聯系高校并講思政課。堅持教材編寫、師資培養、理論闡釋、教學研究相結合,統籌推進習近平新時代中國特色社會主義思想研究中心(院)、國家教材建設重點研究基地、人文社科重點研究基地、師資培訓中心、馬克思主義學院等建設,開展“聯學聯講聯研”綜合改革試點。深入推進“三全育人”綜合改革,持續擴大高校“一站式”學生社區綜合管理模式建設試點。
18.深入推進大中小學思政課一體化建設。教育部加強大中小學思政課一體化建設指導委員會建設,支持各地建設一批一體化基地,鼓勵高校積極開展與中小學思政課共建。各地教育部門加強引導和協調,建立大中小學師資培育、聽課評課、教研交流、集體備課等常態化工作機制。
19.全面推進課程思政高質量建設。教育部組建高等學校課程思政教學指導委員會,研制普通本科專業類課程思政教學指南,組織開展高校教師課程思政教學能力培訓,建設一批課程思政系列共享資源庫。建成一批課程思政示范高校,推出一批課程思政示范課程,選樹一批課程思政教學名師和團隊,建設一批高校課程思政教學研究示范中心。加強中小學學科德育建設。
20.扎實開展日常思政教育活動。學校黨委書記、校長要在開學、畢業典禮等重要場合,講授“思政大課”。學校要以重大紀念日、重大歷史事件為契機,通過“學習新思想,做好接班人”主題教育、職教學生讀黨報、新時代先進人物進校園、論壇講壇、講座報告會等,組織專題“思政大課”。教育部打造并集中展示一批校園文化原創精品,建設一批文化傳承基地。辦好“全國大學生網絡文化節”和“全國高校網絡教育優秀作品推選展示活動”。
七、加強組織領導
21.強化統籌協調。教育部、中央宣傳部做好“大思政課”建設的總體謀劃。中央網信辦指導做好“大思政課”全媒體宣傳?萍疾、工業和信息化部、生態環境部、國家衛生健康委、國家文物局、國家鄉村振興局、中國關心下一代工作委員會等部門,加強對基地的指導和建設,切實發揮好基地的育人功能。
22.積極推進落實。各地要把“大思政課”建設作為“十四五”時期推動思政課高質量發展的重要抓手,在基地資源、經費投入、隊伍建設、條件保障等方面采取有效措施。將中外合作辦學院校納入“大思政課”建設整體布局。各地各校要及時總結宣傳“大思政課”建設的好經驗好做法,營造良好輿論氛圍。


