原標題:德云社被公示成老賴 敗訴后拒不出戲園繼續演出
德云社在北京廣德樓戲園的演出已經排至9月11日,但澎湃新聞(www.thepaper.cn)發現,早在2012年,德云社即被法院要求從該戲園搬出。
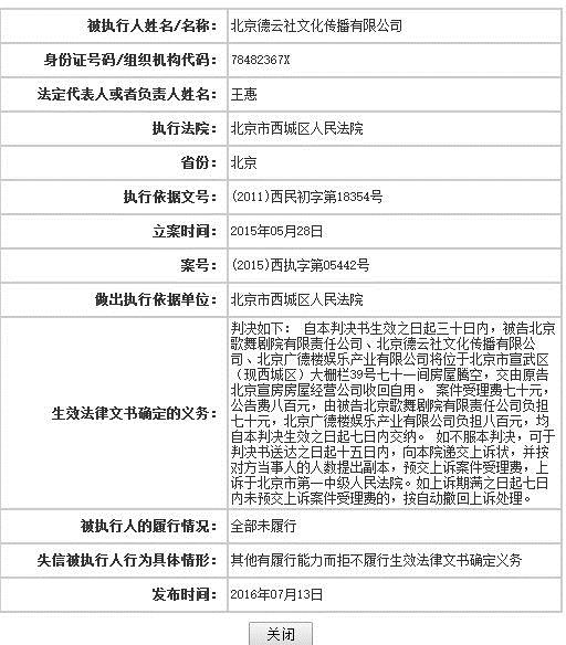
因敗訴后拒不履行騰出該戲園的判決,德云社還于2016年7月31日被列入最高法的失信被執行人名單,成了“老賴”,有關信息至今未從該名單中刪除。
德云社官網信息顯示, 德云社是中國北京的一個相聲社團,由郭德綱于1995年創建,后注冊成立公司,全稱北京德云社文化傳播有限公司。
廣德樓戲園是德云社的常規演出場地之一。據德云社官網介紹,廣德樓戲園位于北京市西城區前門大柵欄大街39號,自2011年5月1日起,北京德云社青年相聲隊在廣德樓戲園進行常規演出。
北京市西城區法院作出的(2013)西民初字第02030號民事判決書顯示,廣德樓戲園原歸北京市宣武區房屋土地管理局所有。2000年12月,北京市宣武區房屋土地管理局整建制轉企組建北京宣房投資管理公司。此后北京宣房投資管理公司及其投資組建的宣房公司獲得對直管公房的經營管理權。
廣德樓戲園一直由北京歌舞劇院有限責任公司(以下簡稱北歌公司)使用,而北歌公司將廣德樓出租給德云社。
2011年,宣房公司訴至西城區法院,要求北歌公司、德云社、北京廣德樓娛樂產業有限公司騰退其占用的涉案房屋。
西城區法院2012年4月23日作出判決,要求北歌公司、北京德云社文化傳播有限公司、北京廣德樓娛樂產業有限公司將涉案房屋騰空,交由宣房公司收回自用。
后北歌公司對判決不服,提起上訴。北京市第一中級人民法院確認宣房公司對涉案房屋享有經營管理權,判決駁回北歌公司的上訴,維持原判。
判決生效后,德云社未履行判決。7月13日,德云社被列入中國執行信息公開網的失信被執行人名單。信息顯示其履行上述判決的情況為“全部未履行”,具體情形為“其他有履行能力而拒不履行生效法律文書確定義務”。

德云社官網顯示,目前德云社在廣德樓戲園依舊照常安排演出,其演出已經排至9月11日。
[責任編輯:張曉靜]