
資料圖:10月1日,云南石林風景名勝區內游客扎堆拍照留念。中新社記者 任東 攝
中新網10月9日電 據國家旅游局網站消息,2016年國慶假日落幕,七天長假,5.93億人次出游,無重大糾紛事件,無重特大安全事故報告。9日,國家旅游局發布十一假日旅游“紅黑榜”,集中表揚一批最佳景區、優秀旅行社、優秀導游、優秀旅游工作人員和文明游客,同時也對假日期間廁所革命滯后、環境臟亂、管理混亂、服務惡劣的旅游經營單位和從業人員以及不文明游客進行了曝光。
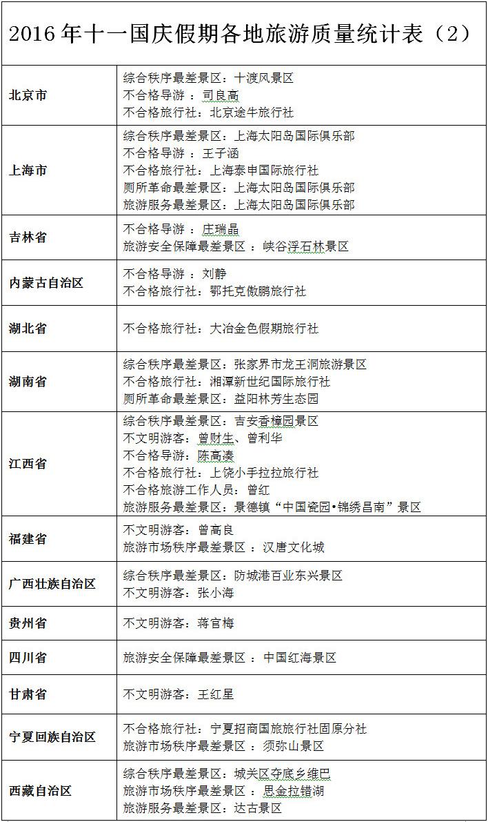
十一假日旅游“紅黑榜”由各地旅游主管部門根據本地假日旅游市場秩序情況提供信息匯總而成。“紅黑榜”涵蓋景區、旅行社、旅游工作人員、導游、游客五大類,其中景區又分綜合秩序和廁所革命、旅游市場秩序、旅游安全保障、旅游服務四個專項,全部榜單共九大項,“紅榜”為最佳(或優秀),“黑榜”為最差(或不合格、不文明),覆蓋全國31個省區市和新疆生產建設兵團。
“紅榜”榜單上,因流量管控得力、旅游秩序平穩、服務管理規范等原因,北京故宮博物院、重慶大足石刻、湖南韶山旅游區、海南三亞南山旅游區、云南麗江古城等一批知名5A級旅游景區上榜綜合秩序最佳景區,四川青城山-都江堰山景區、山東臺兒莊古城、湖北三峽大壩旅游區、河北保定京西百渡休閑度假旅游區等分別上榜廁所革命最佳景區、旅游市場秩序最佳景區、旅游安全保障最佳景區和旅游服務最佳景區。
因服務游客、文明旅游引導等工作到位,哈爾濱鐵道國旅、西安海外旅游等一批旅行社以及敦煌市旅游經濟開發辦主任楊興蓉等一批旅游從業人員,分別上榜優秀旅行社和優秀旅游工作人員。
節日期間因跨國獻“熊貓血”而贏得國內外廣泛贊譽的南京文華國際旅行社導游楊莉等近30位導游領隊上榜優秀導游。此外,樂于助人、文明出游的河南籍游客馮玉、陳建平等上榜優秀文明游客。
“黑榜”榜單上,發生游客與景區工作人員爭執事件的北京十渡景區,安全隱患多、服務和標識系統欠缺、廁所臟亂差的張家界龍王洞景區,均上榜綜合秩序最差景區。
吉林省延邊州4A級景區峽谷浮石林景區因安全管理制度不健全,應急預案不完善,安全責任落實不到位,景區內安全設施陳舊,警示標識缺乏,上榜旅游安全保障最差景區。國家旅游局已責成吉林省旅游部門督促相關景區進行整改。
此外,因服務問題,北京途牛旅行社上榜不合格旅行社;因導游擅自增加自費項目、游客在景區亂涂亂刻等原因,5名導游和6名游客登上不合格導游和不文明游客“黑榜”。
國家旅游局相關負責人表示,推出假日旅游“紅黑榜”是今年十一的一個嘗試,目的是加強旅游市場監管,表揚先進、批評落后,進一步提升旅游服務管理水平,營造歡樂祥和的假日旅游市場秩序。
從實施效果來看,今年國慶假日全國旅游系統加強了值班調度,假日旅游運行整體安全平穩,旅游服務質量明顯提升,文明旅游漸成風尚,絕大多數旅游經營單位、從業人員和旅游者經受住了考驗。
今后,國家旅游局將繼續加大旅游宣傳,褒揚正面和先進、曝光負面典型,監督、引導企業合法經營,倡導游客自律、文明出游,積極營造良好的旅游發展環境。
這位負責人特別強調,“紅黑榜”是假日旅游工作的全新探索,需要地方旅游部門高度重視。從信息上報來看,北京、上海等重點旅游城市工作積極主動、組織安排得力,既報“紅榜”,又曝“黑榜”,值得肯定。
而對于未按要求及時上報負面信息的重慶、河北、河南、山東、江蘇、海南、云南等地旅游部門,國家旅游局將對其工作進一步調查督促。


[責任編輯:張曉靜]