中國臺灣網11月15日浙江訊 2018年7月8日,浙江省公布了《浙江省貫徹〈關于促進兩岸經濟文化交流合作的若干措施〉的實施意見》。為了切實推進中央和浙江省出臺的各項惠及臺胞措施的落實工作,方便在浙臺商臺胞享受與省內企業、居民同等待遇,推進浙臺經濟文化交流合作,浙江省級有關部門針對相應政策條款,分別制訂了實施細則、操作辦法和聯系窗口。記者獲悉,浙江臺辦將陸續發布有關內容,今日公布的是如何申報省級高新技術企業研究開發中心的相關辦法,具體細則如下:
浙江省科技廳公布:如何申報省級高新技術企業研究開發中心
一、適用范圍
浙江省行政區域內符合《浙江省高新技術企業研究開發中心管理辦法》條件要求的高新技術企業申請高新技術企業研究開發中心的認定。
適用對象:單位
二、事項審查類型
前審后批
三、辦理依據
(一)《浙江省科學技術進步條例》第二十九條:“鼓勵科學技術研究開發機構、高等院校在企業設立研究開發機構、實驗室、中間試驗基地等科學技術成果產業化試驗基地,開展科學技術成果后續試驗,促進科學技術成果產業化。行業協會或者自主研發能力強的企業,可以建立或者聯合相關企業建立共性技術研究開發機構。”
。ǘ 《浙江省人民政府關于進一步支持企業技術創新加快科技成果產業化的若干意見》(浙政發〔2012〕45號):“支持企業研發機構建設,到2017年,省級高新技術企業研發中心達到2500家以上。”
(三)省政府辦公廳《關于印發浙江省科技創新“十三五”規劃的通知》(浙政辦發〔2016〕83號):“到2020年,省級企業研究院達到1000家,以高新技術企業為主體的企業研發機構達到5000家以上,在此基礎上建設一批高質量的省級重點企業研究院。”
四、受理機構
浙江省科學技術廳
五、決定機構
浙江省科學技術廳
六、數量限制
無數量限制
七、申請條件
申請立項的依托單位應同時具備以下條件:
。ㄒ唬┰谖沂∽砸荒暌陨,具有獨立法人資格的高新技術企業。
。ǘ┙陜韧ㄟ^自主研發、受讓、受贈、并購等方式,或通過5年以上的獨占許可方式,在其申報領域擁有自主知識產權。
(三)擁有1項以上發明專利或4項以上實用新型專利、軟件著作權、集成電路布圖設計專有權、植物新品種等核心自主知識產權。
(四)已經批準建立市級高新技術企業研發中心。
。ㄎ澹┥弦荒甓妊芯块_發費用總額占銷售收入總額的比例符合如下要求:
1、銷售收入小于5000萬元的,不低于6%;
2、銷售收入在5000萬元至20000萬元的,不低于4%;
3、銷售收入在20000萬元以上的,不低于3%或1000萬元(研究開發費用)。
。┙陜壤塾嬁萍汲晒D化9項以上。
。ㄆ撸┯歇毩⒌难邪l機構,研發機構專職工作人員不少于15人(軟件類企業30人),具有本科以上學歷或中級以上職稱的工程技術人員不低于研發機構職工總數的60%。
。ò耍┠鼙WC中心建設、發展過程中所需資金的落實,并具備科研開發、成果轉化和高新技術產業化的實驗、試驗條件及基礎設施。科研用房500平方米以上,科研資產總額500萬元以上(軟件類企業100萬元以上)。
。ň牛┙⑼暾幏兜募夹g創新管理體制,各項規章制度明確。
(十)近三年無環境污染事故及知識產權違法行為(由所在地科技部門統一查詢后出具證明)。
八、禁止性要求
無
九、申請材料目錄
進入省科技廳官網http://www.zjkjt.gov.cn/index.html的“辦事大廳”欄目內,點選相應辦事事項名稱,即可下載相關申請材料模板,并可進入網上辦理窗口,進行在線申報。
。ㄒ唬┱憬∈〖壐咝录夹g企業研究開發中心建設申報書(在網上辦事系統填寫)。
。ǘ┱憬「咝录夹g企業研究開發中心建設可行性研究報告(電子文檔)。
(三)依托單位高新技術企業、市級研發中心、近三年科技成果轉化等證明材料(電子文檔)。
。ㄋ模┮劳袉挝簧弦荒甓蓉攧諏徲媹蟾妫娮游臋n)。
(五)研發中心科研設備清單(電子文檔)。
。┭邪l中心現有人員清單(電子文檔)。
。ㄆ撸┳灾髦R產權明細清單(電子文檔)。
。ò耍┭邪l中心運行管理的規范性文件(電子文檔)。
(九)市級研發中心佐證材料(電子文檔)。
(十)高新技術企業認定證書(系統自動獲取)。
。ㄊ唬┙隉o違法行為證明材料(由申報單位所在地科技部門提供,上傳電子文檔)。
十、申請接收
辦公地址:杭州市西湖區環城西路33號浙江科技大樓415室
辦公信箱:zhengyin@zjinfo.gov.cn
聯系電話:0571-87054006、0571-85214237
傳真:0571-87054141
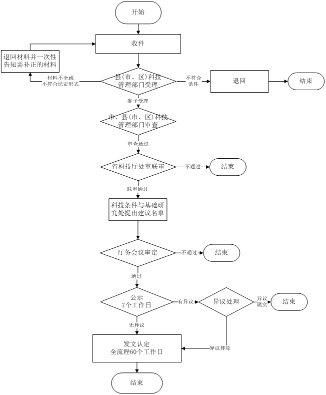
十一、辦理基本流程
申請—受理—審查—決定
十二、辦理方式
網上辦理
十三、辦結時限
60個工作日
十四、收費依據及標準
不收費
十五、辦理結果
浙江省省級高新技術企業研究開發中心認定文件
十六、結果送達
浙江省科技廳門戶網站發文公告并將認定文件發至各市科技局(委)
十七、行政相對人權利和義務
(一)申請人應當對其申請材料實質內容的真實性負責。
。ǘ┬姓䴔C關應當告知申請人事項辦理結果。
十八、咨詢途徑
電話咨詢:0571- 87054006、0571-87054141、0571-85214237
十九、監督投訴渠道
監督投訴電話:0571-87056409或“12345投訴熱線”
二十、辦公地址和時間
辦公地址:杭州市西湖區環城西路33號浙江科技大樓415室
辦公時間:夏季:星期一至星期五上午8:30-12:00,下午14:30-18:00;其他季節:星期一至星期五上午8:30-12:00,下午14:00-17:30(法定節假日除外)
二十一、辦理進程和結果公開查詢
電話查詢:0571- 87054006、0571-87054141、0571-85214237
網上查詢:浙江省科技創新云服務平臺 http://www.zjsti.gov.cn,浙江政務服務網 http://www.zjzwfw.gov.cn
附錄1 流程圖
業務經辦流程圖(內部流程圖)

辦事流程圖(外部流程圖)

附錄2 常見問題解答
一、申請認定省級高新技術企業研發中心是否需要紙質材料?
所有申請認定過程均通過浙江省科技創新云服務平臺實施,不需向我廳提供紙質材料。
二、科研資產包括哪些?
包括科研儀器設備、無形資產等,不包括房屋等不動產。
三、申報認定省級高新技術企業研發中心的主辦企業是否一定要是國家高新技術企業?
根據管理辦法規定,主辦企業為國家高新技術企業是申報認定省級高新技術企業研發中心的必要條件。
[責任編輯:王莉婷]