
簡政搭臺
“中國的資本輸出必須不同于西方資本,要有全球胸懷、全球視野。”在國務院僑務辦公室副主任何亞非看來,國際產能合作要具備幾個條件,一個是兩國之間的政治溝通是否順暢;二是 “要兼顧對方國家的經濟總體發展戰略,不能僅僅從自己單方面盈利性的角度考慮;中國作為發展中大國,將來是要在全球起引領作用,要考慮國家形象和大國責任。”
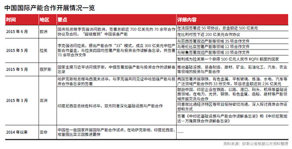
今年以來,中國大力推動國際產能合作的努力,首先體現在政府搭臺,完善各種機制。
[ 責任編輯:郭碧娟 ]
原稿件標題URL:
原稿件作者:
轉載編輯:郭碧娟
原稿件來源:中國政府網